หลักสูตรปริญญาโท
แบ่งการศึกษาเป็น 2 แบบ โดยเน้นการวิจัยเพื่อพัฒนานักวิชาการและนักวิชาชีพชั้นสูง คือ
แผน 1 เป็นแผนการศึกษาที่เน้นการวิจัย โดยมีการทำดุษฎีนิพนธ์ที่ก่อให้เกิดความรู้ใหม่ และมีการกำหนดชุดวิชาให้เรียนเพิ่มเติมหรือทำกิจกรรมทางวิชาอื่นเพิ่มขึ้นโดยไม่นับหน่วยกิต แต่ต้องมีผลสัมฤทธิ์ตามที่มหาวิทยาลัยกำหนด
แผน 2 เป็นแผนการศึกษาที่เน้นการวิจัย โดยมีการทำดุษฎีนิพนธ์ที่มีคุณภาพสูงและก่อให้เกิความก้าวหน้าทางวิชาการและวิชาชีพ และศึกษาชุดวิชาเพิ่มเติม
รายละเอียดหลักสูตร
ความเป็นมาของมหาวิทยาลัย
มหาวิทยาลัยสุโขทัยธรรมาธิราช เป็นสถาบันอุดมศึกษาที่เกิดขึ้นจากแนวความคิดเรื่องการขยายและกระจายโอกาสทางการศึกษา ระดับอุดมศึกษาแก่ประชาชนให้กว้างขวางยิ่งขึ้น โดยใช้ทรัพยากรที่มีจำกัดให้เกิดประโยชน์สูงสุด รัฐบาลจึงได้ดำเนินการจัดตั้งมหาวิทยาลัยสุโขทัยธรรมาธิราช ขึ้นอีกแห่งหนึ่งมีลักษณะ เป็นมหาวิทยาลัยในระบบเปิด ดำเนินการสอนโดยใช้ระบบการสอนทางไกล พระบาทสมเด็จพระเจ้าอยู่หัวภูมิพลอดุลยเดชทรงพระกรุณาโปรดเกล้าฯ พระราชทานชื่อ “มหาวิทยาลัยสุโขทัยธรรมาธิราช ตามพระนามเดิมของพระบาทสมเด็จพระเจ้าอยู่หัวรัชกาลที่ 7 เมื่อครั้งดำรงพระอิสริยยศเป็น “กรมหลวงสุโขทัยธรรมราชา และทรงลงพระปรมาภิไธยในพระราชบัญญัติมหาวิทยาลัยสุโขทัยธรรมาธิราช เมื่อวันที่ 5 กันยายน พ.ศ. 2521 มหาวิทยาลัยจึงกำหนดวันที่ 5 กันยายนของทุกปีเป็นวันสถาปนามหาวิทยาลัย และในฐานะที่เป็นมหาวิทยาลัยของรัฐ มหาวิทยาลัยสุโขทัยธรรมาธิราชมีอำนาจให้ปริญญาและประกาศนียบัตรที่มีศักดิ์และสิทธิ์เช่นเดียวกับมหาวิทยาลัยของรัฐอื่น ๆ ทุกประการ
ในวันที่ 24 ตุลาคม พ.ศ. 2521 พระบาทสมเด็จพระปรมินทรมหาภูมิพลอดุลยเดช ทรงมีพระบรมราชโองการโปรดเกล้าฯ แต่งตั้งศาสตราจารย์ ดร.วิจิตร ศรีสอ้าน ให้ดำรง ตำแหน่งอธิการบดีคนแรก เมื่อวันที่ 19 พฤศจิกายน พ.ศ. 2530 มหาวิทยาลัยสุโขทัยธรรมาธิราช ในปัจจุบันจัดการศึกษาทั้งระดับปริญญาตรี จำนวน 12 สาขาวิชา
1. สาขาวิชามนุษยนิเวศศาสตร์
2. สาขาวิชานิติศาสตร์
3. สาขาวิชานิเทศศาสตร์
4. สาขาวิชารัฐศาสตร์
5. สาขาวิชาวิทยาการจัดการ
6. สาขาวิชาวิทยาศาสตร์สุขภาพ
7. สาขาวิชาศิลปศาสตร์
8. สาขาวิชาศึกษาศาสตร์
9. สาขาวิชาเศรษฐศาสตร์
10. สาขาวิชาเกษตรศาสตร์และสหกรณ์
11. สาขาวิชาวิทยาศาสตร์และเทคโนโลยี
12. สาขาวิชาพยาบาลศาสตร์
สีประจำมหาวิทยาลัย สภามหาวิทยาลัยสุโขทัยธรรมาธิราช ในการประชุมครั้งที่ 5/2523 เมื่อวันจันทร์ที่ 6 สิงหาคม พ.ศ. 2523 มีมติเลือกสีเขียวกับสีทองเป็นสีประจำมหาวิทยาลัย โดยมีเหตุผลว่า สีเขียวเป็นสีประจำวันพุธซึ่งเป็นวันพระราชสมภพของพระบาทสมเด็จพระปกเกล้าเจ้าอยู่หัว และสีทองเป็นสีแห่งสิริมงคล เสื้อครุย ใช้เสื้อครุยไทย ซึ่งเป็นผ้าโปร่งสีขาว มีแถบสีทองคาดสีเขียวขลิบบริเวณชายเสื้อและแขนเสื้อ ที่อกเสื้อทั้งสองข้างมีวงกลมสีทอง มีตรามหาวิทยาลัยติดบนสำริดในวงกลมวงกลางทั้งสองข้าง ปริญญาตรี มีวงกลม 1 วง ปริญญาโท มีวงกลม 2 วง และปริญญาเอกมีวงกลม 3 วง
ภายหลังจากการจัดการศึกษาระดับปริญญาตรีโดยระบบการศึกษาทางไกลได้รับความสำเร็จเป็นที่่ยอมรับว่ามีมาตรฐานในระดับเดียวกับมหาวิทยาลัยระบบปิดทั่่วไป จึงได้จัดการศึกษาระดับบัณฑิตศึกษาขึ้น โดยเปิดสอนหลักสููตรระดับประกาศนียบัตรบัณฑิต ปริญญาโท และปริญญาเอก
การจัดการศึกษาระดับบัณฑิตศึกษา
2.1.1 ประเภทของหลักสูตร
มหาวิทยาลัยสุโขทัยธรรมาธิราชจัดการศึกษาระดับบัณฑิตศึกษา ประกอบด้วยหลักสูตรระดับปริญญาเอก ปริญญาโท หลักสูตรประกาศนียบัตรบัณฑิต และโครงการสัมฤทธิบัตรบัณฑิตศึกษา มีรายละเอียดดังนี้
1) หลักสูตรปริญญาเอก แบ่งเป็น 2 แผน คือ
แผน 1 เป็นแผนการศึกษาที่เน้นการวิจัยโดยมีการทําดุษฎีนิพนธ์ที่ก่อให้เกิดความรู้ใหม่มหาวิทยาลัยอาจกําหนดให้เรียนชุดวิชาเพิ่มเติมหรือทํากิจกรรมทางวิชาการอื่นเพิ่มขึ้นโดยไม่นับหน่วยกิต แต่จะต้อง มีผลสัมฤทธิ์ตามที่มหาวิทยาลัยกําหนด มีผลสอบภาษาอังกฤษตามเกณฑ์ที่มหาวิทยาลัยกําหนด สอบผ่านการสอบ วัดคุณสมบัติ (Qualifying Examination) เพื่อเป็นผู้มีสิทธิขอทําดุษฎีนิพนธ์ ทั้งนี้ ผลงานดุษฎีนิพนธ์จะต้องได้รับการ ตีพิมพ์ หรืออย่างน้อยดําเนินการให้ผลงานหรือส่วนหนึ่งของผลงานได้รับการยอมรับให้ตีพิมพ์ในวารสารหรือสิ่งพิมพ์ ทางวิชาการที่มีกรรมการภายนอกมาร่วมกลั่นกรอง (Peer Review) ก่อนการตีพิมพ์ และเป็นที่ยอมรับในสาขาวิชานั้น รวมทั้งจะต้องเข้ารับการสัมมนาเข้มเสริมประสบการณ์ดุษฎีบัณฑิต
แผน 2 เป็นแผนการศึกษาที่เน้นการวิจัยโดยมีการทําดุษฎีนิพนธ์ที่มีคุณภาพสูงและก่อให้เกิด ความก้าวหน้าทางวิชาการและวิชาชีพ และศึกษาชุดวิชาเพิ่มเติม มีผลสอบภาษาอังกฤษตามเกณฑ์ที่มหาวิทยาลัย กําหนด สอบผ่านการสอบวัดคุณสมบัติ (Qualifying Examination) เพื่อเป็นผู้มีสิทธิขอทําดุษฎีนิพนธ์ ทั้งนี้ ผลงานดุษฎีนิพนธ์จะต้องได้รับการตีพิมพ์ หรืออย่างน้อยดําเนินการให้ผลงานหรือส่วนหนึ่งของผลงานได้รับการยอมรับ ให้ตีพิมพ์ในวารสารหรือสิ่งพิมพ์ทางวิชาการที่มีกรรมการภายนอกมาร่วมกลั่นกรอง (Peer Review) ก่อนการตีพิมพ์ และเป็นที่ยอมรับในสาขาวิชานั้น รวมทั้งจะต้องเข้ารับการสัมมนาเข้มเสริมประสบการณ์ดุษฎีบัณฑิต
2) หลักสูตรปริญญาโท
ให้มีจํานวนหน่วยกิตรวมตลอดหลักสูตรไม่น้อยกว่า 36 หน่วยกิต โดยแบ่งการศึกษาออกเป็น 2 แผน คือ
(1.1) แผน 1 แบบวิชาการ หรือแผน ก เน้นการเรียนรู้การทําวิจัย โดยการทําวิทยานิพนธ์ สร้างองค์ความรู้ในศาสตร์สาขาวิชานั้น อาจเป็นวิทยานิพนธ์อย่างเดียว โดยมหาวิทยาลัยอาจกําหนดให้เรียน รายวิชาหรือชุดวิชาเพิ่มเติมหรือทํากิจกรรมทางวิชาการอื่นเพิ่มขึ้นโดยไม่นับหน่วยกิตเพื่อให้บรรลุผลสัมฤทธิ์ตาม ที่มหาวิทยาลัยกําหนด หรือเป็นการศึกษารายวิชาหรือชุดวิชาและทําวิทยานิพนธ์ร่วมกัน โดยให้ทําวิทยานิพนธ์อย่างน้อย 12 หน่วยกิต
(1.2) แผน 2 แบบวิชาชีพ หรือแผน ข เน้นการศึกษารายวิชาหรือชุดวิชาและการค้นคว้าอิสระ เชิงการประยุกต์ใช้ความรู้ในวิชาชีพโดยไม่ต้องทําวิทยานิพนธ์ ทั้งนี้ ให้มีการค้นคว้าอิสระไม่น้อยกว่า 3 หน่วยกิต และ ไม่เกิน 6 หน่วยกิต
3) หลักสูตรประกาศนียบัตรบัณฑิต
หลักสููตรประกาศนียบัตรบัณฑิตเป็นการศึกษาหลังหลักสููตรระดับปริญญาตรี มีวัตถุุประสงค์ให้ผู้ศึกษาพัฒนาความรู้ความสามารถเชิงวิชาการและวิชาชีพ เพื่่อการปฏิบัติหน้าที่่ได้ดีมีประสิทธิภาพ มีหน่วยกิตตลอดหลักสููตรไม่น้อยกว่า 24 หน่วยกิต และต้องเข้ารับการอบรมเข้มเสริมประสบการณ์ประกาศนียบัตรบัณฑิต หรืออบรมเข้มประสบการณ์วิชาชีพประกาศนียบัตรบัณฑิต
4) หลักสูตรประกาศนียบัตรบัณฑิตชั้นสูง
ให้มีหน่วยกิตรวมไม่น้อยกว่า 24 หน่วยกิต
5) โครงการสัมฤทธิบัตรบัณฑิตศึกษา
เป็นโครงการจัดการศึกษาที่่มุ่งขยายและกระจายโอกาสทางการศึกษาแก่ผู้สนใจในระดับวิชาการที่่สููงกว่าระดับปริญญาตรี ที่่ต้องการพัฒนาความรู้และทักษะในการบริหารงานวิชาการและวิชาชีพในแขนงวิชาต่าง ๆ เพื่่อมุ่งเสริมสร้างและพัฒนาคุุณภาพชีวิต เพิ่่มพููนวิทยฐานะและพัฒนาวิชาชีพของตน โดยมหาวิทยาลัยได้นำชุุดวิชาที่่เปิดสอนในหลักสููตรระดับบัณฑิตศึกษามาให้เลือกเรียนได้ตามความสนใจสมัครเรียนได้ภาคการศึกษาละไม่เกิน 2 ชุุดวิชา จากชุุดวิชาที่่เปิดสอนในหลักสููตรระดับบัณฑิตศึกษาของมหาวิทยาลัย เมื่่อเรียนสำเร็จและได้รับผลการประเมิน ระดับคะแนน B หรือ 3.00 ขึ้้นไป สามารถนำชุุดวิชาที่่เรียนจากโครงการสัมฤทธิบัตรบัณฑิตศึกษามาเทียบโอนเข้าสู่่ชุดวิชาในหลักสููตรระดับบัณฑิตศึกษาได้
ระยะเวลาการศึกษา
1. หลักสูตรปริญญาเอก
1) ไม่เกิน 9 ปีการศึกษา สำหรับผู้เข้าศึกษาด้วยวุฒิปริญญาโท
2) ไม่เกิน 12 ปีการศึกษา สำหรับผู้เข้าศึกษาด้วยวุฒิปริญญาตรี
2. หลักสูตรปริญญาโท ไม่เกิน 6 ปีการศึกษา
3. หลักสูตรประกาศนียบัตรบัณฑิตชั้นสูง ไม่เกิน 3 ปีการศึกษา (สำหรับหลักสูตร 1 ปี)
4. หลักสูตรประกาศนียบัตรบัณฑิต ไม่เกิน 4.5 ปีการศึกษา (สำหรับหลักสูตร 1.5 ปี)
การโอนย้ายนักศึกษาระดับบัณฑิตศึกษาเข้าสู่หลักสูตรใหม่
กรณีมหาวิทยาลัยมีการปรับปรุงหลักสูตรและโอนนักศึกษาจากหลักสูตรเดิมเข้าสู่ หลักสูตรปรับปรุง มหาวิทยาลัยจะโอนหรือเทียบแทนชุดวิชาหรือรายวิชาที่ได้ศึกษาและสอบผ่านจากหลักสูตรเดิม เข้าสู่หลักสูตรปรับปรุง รวมถึงชุดวิชาดุษฎีนิพนธ์ วิทยานิพนธ์ การศึกษาค้นคว้าอิสระ การสอบวัดคุณสมบัติ และการสอบประมวลความรู้ และให้รายงานผลการศึกษาเป็นชุดวิชาเทียบแทนในหลักสูตรปรับปรุง
มหาวิทยาลัยจะนำผลการลงทะเบียนเรียนและประวัติการศึกษาในหลักสูตรเดิมมารายงาน ผลการศึกษาในหลักสูตรปรับปรุงด้วย
นักศึกษาที่ถูกโอนจากหลักสูตรเดิมเข้าสู่หลักสูตรปรับปรุงจะต้องลงทะเบียนเรียนชุดวิชาหรือรายวิชา และสอบผ่านตามเงื่อนไขของหลักสูตรที่ปรับปรุง
หลักเกณฑ์และวิธีการโอนนักศึกษาจากหลักสูตรเดิมเข้าสู่หลักสูตรปรับปรุง ให้เป็นไปตามข้อบังคับ ระเบียบ หรือประกาศที่มหาวิทยาลัยกำหนด
ตารางเปรียบเทียบจำนวนหน่วยกิตระดับบัณฑิตศึกษาและระยะเวลาศึกษา
ระดับ (ระยะเวลาศึกษา) | ศึกษาชุดวิชา (หน่วยกิต) | วิทยานิพนธ์ (หน่วยกิต) | การศึกษาค้นคว้าอิสระ (หน่วยกิต) | การอบรมเข้มประสบการณ์วิชาชีพมหาบัณฑิต/เสริมประสบการณ์มหาบัณฑิต/ประกาศนียบัตรบัณฑิต) |
| หลักสูตรปริญญาโท แผน 1 (ไม่เกิน 6 ปีการศึกษา) | ไม่น้อยกว่า 24 | 12 | – | ไม่นับหน่วยกิต* |
| หลักสูตรปริญญาโท แผน 1 (ไม่เกิน 6 ปีการศึกษา) | ไม่น้อยกว่า 30 | – | 6 และสอบประมวลความรู้ | ไม่นับหน่วยกิต* |
| หลักสูตรประกาศนียบัตรบัณฑิต (ไม่เกิน 3 ปีการศึกษา) | ไม่น้อยกว่า 24 | – | – | ไม่นับหน่วยกิต* |
| โครงการสัมฤทธิบัตรบัณฑิตศึกษา(ไม่เกิน 1 ภาคการศึกษา) | 6 | – | – | – |
* ยกเว้นบางหลักสูตรนับหน่วยกิตการอบรมเข้มประสบการณ์วิชาชีพมหาบัณฑิต/เสริมประสบการณ์มหาบัณฑิต/ประกาศนียบัตรบัณฑิต จำนวน 6 หน่วยกิต
สถานภาพของนักศึกษา
1) นักศึกษาระดับบัณฑิตศึกษา มี 2 ประเภท ดังนี้
(1) นักศึกษา หมายความว่า นักศึกษาระดับบัณฑิตศึกษา ที่มหาวิทยาลัยสุโขทัยธรรมาธิราชรับเข้าเป็นนักศึกษา โดยสมบูรณ์ตามหลักเกณฑ์และคุณสมบัติ
(2) นักศึกษาทดลองเรียน หมายความว่า บุคคลที่มหาวิทยาลัยรับเข้าเป็นนักศึกษาทดลองเรียน ระดับบัณฑิตศึกษา ตามเงื่อนไขที่มหาวิทยาลัยกำหนด ซึ่งเมื่อผ่านการประเมินผลการศึกษาหรือครบเงื่อนไขแล้ว จึงจะสามารถเปลี่ยนสถานภาพเป็นนักศึกษาได้ตามหลักสูตรในสาขาวิชานั้น ๆ โดยให้นับระยะเวลาการทดลองเรียน เป็นส่วนหนึ่งของระยะเวลาการศึกษาตามหลักสูตร
นักศึกษาทดลองเรียนจะต้องศึกษาและสอบผ่าน 4 ชุดวิชา ตามที่โครงสร้างหลักสูตรกำหนด และได้คะแนนเฉลี่ยสะสมไม่ต่ำกว่า 3.00 จากระบบ 4 ระดับคะแนน ภายในระยะเวลาไม่เกิน 2 ปีการศึกษา จึงจะมีสถานภาพเป็นนักศึกษา
ในกรณีที่นักศึกษาทดลองเรียนไม่สามารถปฏิบัติตามเงื่อนไขในข้อ 26 ได้ ให้ถือว่า พ้นสถานภาพการเป็นนักศึกษาทดลองเรียน และให้ได้รับใบสัมฤทธิบัตรบัณฑิตศึกษา ตามข้อบังคับมหาวิทยาลัย สุโขทัยธรรมาธิราช ว่าด้วยโครงการสัมฤทธิบัตรบัณฑิตศึกษา
สถานภาพการเป็นนักศึกษาทดลองเรียนสิ้นสุด
ลงเมื่อได้รับอนุมัติจากมหาวิทยาลัย ให้เปลี่ยนประเภทจากนักศึกษาทดลองเรียนเป็นนักศึกษา หรือด้วยเหตุอย่างหนึ่งอย่างใด ดังนี้ (1) ตาย (2) ลาออก (3) ขาดคุณสมบัติตามข้อ 20 (4) ไม่ปฏิบัติตามข้อบังคับหรือระเบียบของมหาวิทยาลัย และมีโทษถึงขั้นให้พ้นสถานภาพการเป็นนักศึกษาทดลองเรียน (5) ไม่ลงทะเบียนเรียนและลาพักภายในเวลาที่มหาวิทยาลัยกำหนด (6) พ้นสภาพนักศึกษาทดลองเรียนตามข้อ 26 (7) ปลอมหรือใช้เอกสารปลอมหรือเอกสารเท็จเป็นหลักฐานแสดงต่อมหาวิทยาลัย
นักศึกษาทดลองเรียนจะมีสถานภาพเป็นนักศึกษาได้ต้องเป็นตามเงื่อนไขในข้อ 26 และชำระค่าธรรมเนียมการศึกษา ค่าบำรุงการศึกษา และค่าวัสดุการศึกษา ตามอัตราที่มหาวิทยาลัยกำหนด นักศึกษาทดลองเรียนที่ได้รับการเปลี่ยนประเภทเป็นนักศึกษาแล้ว ให้นับระยะเวลา การทดลองเรียนเป็นส่วนหนึ่งของระยะเวลาการศึกษาตามหลักสูตร โดยให้ลงทะเบียนเรียนชุดวิชาตามโครงสร้าง ที่ศึกษา ภายในระยะเวลาที่มหาวิทยาลัยกำหนด
หลักเกณฑ์และวิธีการอื่นใดเกี่ยวกับนักศึกษาทดลองเรียนที่มิได้กำหนดไว้ในข้อบังคับนี้ ให้เป็นไปตามระเบียบหรือประกาศที่มหาวิทยาลัยกำหนด
ให้นำหลักเกณฑ์และวิธีการอื่นใดที่ใช้บังคับกับนักศึกษาตามที่กำหนดในข้อบังคับฉบับนี้ หรือตามที่กำหนดในระเบียบ ประกาศ คำสั่ง หรือมติอื่นใด มาใช้บังคับกับนักศึกษาทดลองเรียนได้เท่าที่ไม่ขัดหรือแย้งกับ ที่กำหนดไว้ในส่วนนี้
การสิ้นสุดสถานภาพนักศึกษา
สถานภาพการเป็นนักศึกษาจะสิ้้นสุุดลงเมื่่อ
(1) ไม่ลงทะเบียนเรียนภายในระยะเวลาที่่มหาวิทยาลัยกำหนด และไม่ชำระค่าบำรุุงการศึกษา เพื่่อรักษาสถานภาพการเป็นนักศึกษา
(2) ไม่สามารถเป็นนักศึกษาสามัญได้ตามที่่กำหนดไว้ในเงื่่อนไขของนักศึกษาทดลองเรียน
(3) ได้หน่วยกิตสะสมไม่ครบตามหลักสููตร หรือ ได้หน่วยกิตครบตามหลักสููตรภายในระยะเวลาที่่มหาวิทยาลัยกำหนดแล้ว แต่ได้คะแนนเฉลี่่ยสะสมตํ่่ากว่า 3.00
(4) สอบ วิทยานิพนธ์/การศึกษาค้นคว้าอิสระ หรือสอบประมวลความรู้ครั้้งที่่สองไม่ผ่าน
(5) ไม่สามารถเรียนสำเร็จภายในระยะเวลาที่่กำหนดไว้ในหลักสููตร เว้นแต่จะได้รับอนุมัติจากมหาวิทยาลัยให้ต่ออายุุสถานภาพนักศึกษา
การศึกษาระดับบัณฑิตศึกษาในระบบการศึกษาทางไกล
ขั้นตอนก่อนการศึกษา
3.1.1 การสมััครและการคััดเลืือกนัักศึึกษา 1) การสมัคร มหาวิทยาลัยจะประชาสัมพันธ์การเปิดรับสมัครนักศึกษาระดับปริญญาโททางสื่อต่าง ๆ เช่น อินเทอร์เน็ต จดหมายข่าว โปสเตอร์ประชาสัมพันธ์ และสื่อสังคมออนไลน์ เป็นต้น การเลือกแผนการศึกษา ผู้สมัครจะต้องศึกษารายละเอียดการสมัครเข้าศึกษาจาก ระเบียบการสมัครดำเนินการกรอกใบสมัครและพิจารณาเลือกแผนการศึกษาตามที่ผู้สมัครประสงค์ กรณีประสงค์จะทำวิทยานิพนธ์ให้เลือกศึกษาแผน 1 และหากประสงค์จะทำการศึกษาค้นคว้าอิสระ ให้เลือกศึกษา แผน 2 3.1.2 การตอบรับและการลงทะเบีียนเป็นนัักศึึกษาผู้ที่่ผ่่านการคัด เลือกจะต้องส่่งใบตอบรับการเป็นนักศึกษาพร้อมทั้งลงทะเบียนเป็นนักศึกษามายังมหาวิทยาลัยตามกำหนด หลังจากนั้นมหาวิทยาลัยจะแจ้งกำหนดการเข้ารับการปฐมนิเทศเชิงปฏิบัติการบัณฑิตศึกษา
|
ขั้นตอนระหว่างการศึกษา
3.2.1 การปฐมนิิเทศเชิิงปฏิิบััติิการบััณฑิิตศึึกษาการปฐมนิเทศเชิงปฏิบัติการบัณฑิตศึกษา เป็นกิจกรรมภาคบังคับนักศึกษาทุกคนที่ได้ขึ้นทะเบียนเป็นนักศึกษาระดับบัณฑิตศึกษาแล้ว จะต้องเข้ารับการปฐมนิเทศเชิงปฏิบัติการบัณฑิตศึกษา ตามวัน เวลา ที่่มหาวิทยาลัยกำหนดก่อนเปิดภาคการศึกษาแรก เพื่อทำความเข้าใจในวิธีการศึกษาทางไกลระดับบัณฑิตศึกษารายละเอียดของโครงสร้าง เนื้อหาสาระ และกระบวนการศึกษาตามหลักสูตร รวมทั้งการปรึกษากับอาจารย์ที่ปรึกษาวิชาการเพื่่อวางแผนการเรียนร่วมกัน กิจกรรมนี้ถือว่าเป็นส่วนหนึ่งของการศึกษาในหลักสูตร 3.2.2 การลงทะเบียนเรียนและศึกษาชุดวิชา (สัมมนาเสริม/เข้ม) 1) การลงทะเบีียนเรีียน ตามที่หลักสูตรปริญญาโท กำหนดจำนวนชุดวิชาและหน่่วยกิตของแต่ละแผนการศึกษาไว้ คือ แผน 1 จะต้องลงทะเบียนเรียนไม่ตํ่ากว่า 4 ชุดวิชา (24 หน่่วยกิต) ชุดวิชาวิทยานิพนธ์์ (12 หน่วยกิต) และแผน 2 จะต้องลงทะเบียนเรียนไม่ต่ำกว่า 5 ชุดวิชา (30 หน่วยกิต) ชุดวิชาการศึกษาค้นคว้าอิสระ (6 หน่วยกิต) ในแต่ละภาคการศึกษานักศึกษาจะต้องลงทะเบียนเรียนไม่ตํ่ากว่่า 1 ชุดวิชา โดยทุกหลักสูตรกำหนดโปรแกรมการศึกษาไว้ให้นักศึกษาลงทะเบียนเรียน 2 ชุดวิชา ต่อภาคการศึกษา หากนักศึกษาลงทะเบียนเรียนตามที่่แต่่ละหลักสูตรกำหนดสามารถสำเร็จการศึกษาตามระยะเวลาที่่กำหนด ถ้านักศึกษาไม่สามารถลงทะเบียนเรียนในแต่ละภาคการศึกษา ขอให้แจ้งมหาวิทยาลัยเพื่อขออนุมัติรักษาสถานภาพการศึกษา สำหรับกำหนดการและเอกสารการลงทะเบียนเรียนมหาวิทยาลัยจะแจ้งและจัดส่งให้นักศึกษาทุกปีการศึกษา 3.2.3 การสอบประจำชุุดวิชา (สอบปลายภาค) 1) การสอบปกติ นักศึกษาจะต้องสอบตามวัน เวลา ที่่มหาวิทยาลัยกำหนด ทั้งนี้นักศึกษาสามารถตรวจสอบวัน เวลา และสถานที่่สอบได้ที่่ http://www.stou.ac.th/thai/grad_stdy/Masters/ 3.2.4 การลงทะเบีียนเรีียนและศึึกษาชุุดวิิชาวิิทยานิิพนธ์ (แผน 1) สำหรับนักศึกษา แผน 1 ต้องลงทะเบียนเรียนชุดวิชาวิทยานิพนธ์ตามลำดับดังนี้ วิทยานิพนธ์ 1 วิทยานิพนธ์ 2 วิทยานิพนธ์ 3 และวิทยานิพนธ์ 4 การลงทะเบียนเรียนชุดวิชาวิทยานิพนธ์ มีรายละเอียดดังนี้ 3.2.5 การลงทะเบีียนเรีียนและศึึกษาชุุดวิิชาการศึึกษาค้้นคว้้าอิิสระ (แผน 2) เนื่่องจากแผน 2 เป็นแผนการศึกษาสำหรับนักศึกษาที่่ไม่เลือกทำวิทยานิพนธ์ แต่่มีความสนใจในด้านการวิจัยและนำผลการวิจัยไปประยุกต์์ใช้ในวิชาชีพ ดังนั้นมหาวิทยาลัยจึงกำหนดให้ศึกษาชุดวิชาการศึกษาค้นคว้าอิสระ 3.2.6 การสอบประมวลความรู้้นักศึกษาที่่เรียนแผน ข จะต้องสอบประมวลความรู้เมื่่อสอบผ่านชุดวิชาครบตามหลักสูตรหรือกำลังศึกษาชุดวิชาในภาคการศึกษาสุดท้าย และมีคะแนนเฉลี่่ยสะสมไม่น้อยกว่่า 3.00 (แต่ละชุดวิชาต้องได้รับการประเมินผลไม่ตํ่ากว่า 2.00 หากได้ตํ่ากว่่า 2.00 ถือว่าสอบไม่ผ่่านและต้องลงทะเบียนเรียนใหม่ในชุดวิชานั้น จนกว่่าจะสอบผ่่าน) การสอบประมวลความรู้ให้มีการสอบข้อเขียนเป็นหลัก ส่วนการสอบปากเปล่่าให้เป็นดุลยพินิจของคณะกรรมการบัณฑิตศึกษาประจำสาขาวิชา (ยกเว้น สาขาวิชาวิทยาการจัดการ และสาขาวิชานิเทศศาสตร์การสอบปากเปล่าถือเป็นส่วนหนึ่งของหลักสูตร) การสอบข้อเขียนประกอบด้วย 2 ส่วน คือภาคทฤษฎีและภาคประยุกต์ โดยมีระยะเวลาในการสอบรวมกััน ไม่่น้อยกว่่า 6 ชั่วโมง สำหรับสาขาวิชาวิทยาการจัดการนักศึกษาต้องสอบข้อเขียนทั้ง 2 ส่่วนคือ ภาคทฤษฎี และภาคประยุกต์์ ผ่านก่อนจึงจะมีสิทธิิ์สอบปากเปล่่า 3.2.7 การอบรมเข้้มประสบการณ์์วิิชาชีีพ/เสริิมประสบการณ์์มหาบััณฑิิตนักศึกษาระดับบัณฑิตศึกษาทุกคนจะต้องเข้ารับการอบรมเข้มประสบการณ์์วิชาชีพมหาบัณฑิตหรือเสริมประสบการณ์์มหาบัณฑิต ในภาคการศึกษาสุดท้ายก่่อนสำเร็จการศึกษา เพื่่อเปิดโอกาสให้นักศึกษาได้อยู่ร่วมกันและร่่วมฝึกปฏิบัติทักษะที่่จำเป็นของวิชาชีพ ตลอดจนเพื่่อพััฒนาบุคลิกภาพ ประสบการณ์วิชาชีพ คุณธรรม จริยธรรมตลอดจนจรรยาวิชาชีพตามสาขาวิชาที่่ศึกษา
|
ขั้นตอนการขอสำเร็จการศึกษา
1. การขึ้นทะเบีียนมหาบััณฑิิตและขอเอกสารสำเร็็จการศึึกษา
นัักศึึกษาที่่ศึึกษาครบตามโครงสร้้างหลัักสููตรสอบผ่่านได้้เกรดเฉลี่่ยรวม 3.00 ขึ้นไป สอบวิิทยานิิพนธ์์/การศึึกษาค้้นคว้้าอิิสระแล้้ว สามารถยื่่นคำร้้องขอขึ้นทะเบีียนมหาบััณฑิิต (มสธ.บ.16) พร้้อมขอเอกสารสำเร็็จการศึึกษาใช้้ใบคำร้้องขอใบรายงานผลการศึึกษาและเอกสารรัับรองสำเร็็จการศึึกษา (มสธ.บ.10) โดยมีีค่่าธรรมเนีียม ดัังนี้
1. การขึ้นทะเบีียนมหาบัณฑิิต 1,000 บาท
2. หนัังสืือรัับรองการศึึกษาครบตามหลัักสููตร 100 บาท
3. หนัังสืือรับรองสำเร็็จการศึึกษา 100 บาท
4. ใบรายงานผลการศึึกษา 200 บาท
การขึ้นทะเบีียนมหาบััณฑิิต ใช้้รููปถ่ายสวมครุุยปริญญาโท ขนาด 1 นิ้ว จำนวน 2 รููป หนัังสืือรัับรองการศึึกษาครบตามหลัักสููตร หนัังสืือรัับรองสำเร็็จการศึึกษา และใบรายงานผลการศึึกษาใช้้รููปถ่ายสวมครุุยปริญญาโท ขนาด 1 นิ้ว จำนวน 2 รููป ต่อเอกสาร 1 ฉบับ
หมายเหตุ นักศึกษาสาขาวิชานิติศาสตร์ ต้องส่ง “แบบขอสำเร็จการศึกษา” เพิ่มเติมอีก 1 ฉบับ หากนักศึกษาสาขาวิชานิติศาสตร์ ไม่ส่ง “แบบขอสำเร็จการศึกษา” สำนักบัณฑิตศึกษาจะไม่ดำเนินการเสนอสำเร็จการศึกษาให้
2. การเสนอสำเร็็จการศึึกษา
นัักศึึกษาแผน 1
สำนัักบััณฑิิตศึึกษาจะเสนอขอความเห็็นชอบสำเร็็จการศึึกษาต่่อสภาวิิชาการเมื่่อนัักศึึกษา
1. ศึึกษาและสอบผ่่านชุุดวิิชาครบตามหลัักสููตรที่่กำหนดและได้้คะแนนเฉลี่่ยสะสมไม่่ต่ำกว่่า 3.00
2. สอบภาษาอัังกฤษผ่่านตามเกณฑ์์ที่่สาขาวิิชากำหนด
3. ส่่งเล่่มวิิทยานิิพนธ์์ฉบัับสมบููรณ์์ตามรููปแบบและจำนวนที่่มหาวิิทยาลััยกำหนด
4. ส่่งหลัักฐานการเผยแพร่่ผลงานจากวิิทยานิิพนธ์์
5. ไม่่มีีหนี้สิินค้้างกัับมหาวิิทยาลััย
นัักศึึกษาแผน 2
สำนัักบััณฑิิตศึึกษาจะเสนอขอความเห็็นชอบสำเร็็จการศึึกษาต่่อสภาวิิชาการเมื่่อนัักศึึกษา
1. ศึึกษาและสอบผ่่านชุุดวิิชาครบตามหลัักสููตรที่่กำหนดและได้้คะแนนเฉลี่่ยสะสมไม่่ต่ำกว่่า 3.00
2. สอบภาษาอัังกฤษผ่่านตามเกณฑ์์ที่่สาขาวิิชากำหนด
3. ส่่งเล่่มวิิทยานิิพนธ์์ฉบัับสมบููรณ์์ตามรููปแบบและจำนวนที่่มหาวิิทยาลััยกำหนด
4. ส่่งหลัักฐานการเผยแพร่่ผลงานจากวิิทยานิิพนธ์์
5. ไม่่มีีหนี้สิินค้้างกัับมหาวิิทยาลััย
หลังจากสภาวิชาการ ให้ความเห็นชอบสำเร็จการศึกษาแล้ว สำนักบัณฑิตศึกษา จะเสนอขออนุมัติสำเร็จการศึกษาต่อสภามหาวิิทยาลััยต่่อไป
3. การออกเอกสารสำเร็็จการศึึกษา
หนัังสืือรัับรองการศึึกษาครบตามหลัักสููตร สำนัักบััณฑิิตศึึกษาจะออกหนัังสืือรัับรองการศึึกษาครบตามหลัักสููตรให้้นัักศึึกษาได้้ภายใน 15 วััน หลัังจากสภาวิิชาการให้้ความเห็็นชอบสำเร็็จการศึึกษาแล้้ว (สภาวิิชาการจััดประชุุมเดืือนละ 2 ครั้ง)
หนัังสืือรัับรองสำเร็็จการศึึกษา และใบรายงานผลการศึึกษา สำนัักบััณฑิิตศึึกษาจะออกหนัังสืือรัับรองสำเร็็จการศึึกษา และใบรายงานผลการศึึกษาให้้นัักศึึกษาได้้ภายใน 15 วััน หลัังจากสภามหาวิิทยาลััยให้้ความเห็็นชอบสำเร็็จการศึึกษาแล้้ว (สภามหาวิิทยาลััยจััดประชุุม เดืือนละ 1 ครั้ง)
4. การรัับปริิญญาบััตร
มหาวิิทยาลััยจััดพิธีีพระราชทานปริิญญาบััตร ปีการศึึกษาละ 1 ครั้ง โดยมหาวิิทยาลััยจะแจ้้งรายละเอีียดให้้นัักศึึกษาทราบเป็นรายบุุคคลหากนัักศึึกษาไม่่ประสงค์์จะเข้้ารัับพระราชทานปริิญญาบััตรตามที่่มหาวิิทยาลััยกำหนดมหาวิิทยาลััยจะจััดส่่งใบปริญญาบััตรไปให้้นัักศึึกษาตามที่่อยู่่ของนัักศึึกษาในฐานข้้อมููลของมหาวิิทยาลััย ภายใน 1 เดืือนหลัังพิิธีีพระราชทานปริิญญาบััตรเสร็จสิ้นแล้้ว
5. ขั้นตอนการดำเนิินการเกี่่ยวกับการสำเร็็จการศึึกษา
กิจกรรมของนักศึกษา | การดำเนินการของหน่วยงานที่รับผิดชอบ |
1) นักศึกษาแจ้งขอสอบวิทยานิพนธ์หรือสอบการศึกษาค้นคว้าอิสระ | 1) นักศึกษาส่งเรื่องแจ้งขอสอบไปที่สาขาวิชาล่วงหน้าก่อนสอบไม่น้อยกว่า 30 วัน |
2) นักศึกษายื่นคำร้องขอขึ้นทะเบียนมหาบัณฑิต พร้อมขอเอกสารสำเร็จการศึกษา | 1) สำนักบัณฑิตศึกษา ขอขึ้นทะเบียนมหาบัณฑิต (มสธ.บ16) และขอเอกสารสำเร็จการศึกษา (มสธ.บ10) จากนักศึกษา |
3) นักศึกษาส่งสิ่งต่อไปนี้ที่สาขาวิชาที่ศึกษา | 1) กรณีวิทยานิพนธ์ คณะกรรมการบัณฑิตศึกษา ประจำสาขาวิชาให้ความเห็นชอบวิทยานิพนธ์ ก่อนเสนอคณะกรรมการบัณฑิตศึกษา มสธ. รับรอง |
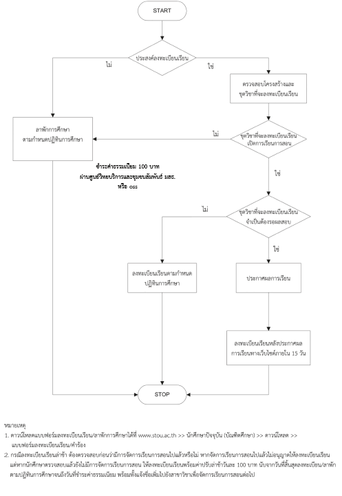
ขั้นตอนการลงทะเบียนเรียน/ลาพักการศึกษา
ขั้นตอนการขอเรียนเกินโครงสร้าง
ขั้นตอนการเปลี่ยนแผนการศึกษา
ขั้นตอนการเปลี่ยน คำนำหน้าชื่อ-ชื่อ-สกุล
ขั้นตอนการเปลี่ยนที่อยู่ที่ใช้ติดต่อมหาวิทยาลัย
ขั้นตอนการแจ้งข้อมูลเข้ารับการสัมมนาเสริมระดับบัณฑิตศึกษา
ขั้นตอนการแจ้งข้อมูลเข้ารับการสัมมนาเข้มชุดวิชา/วิทยานิพนธ์/การศึกษาค้นคว้าอิสระ/อบรมเข้มเสริมประสบการณ์วิชาชีพมหาบัณฑิต
แผนภูมิกิจกรรมและขั้นตอนที่เกี่ยวข้องกับการศึกษาที่มหาวิทยาลัยสุโขทัยธรรมาธิราชที่นักศึกษาระดับบัณฑิตศึกษาควรรู้

ขั้นตอนการจัดสอบรายบุคคลระดับปริญญาโท การสอบวิทยานิพนธ์ และสอบการศึกษาค้นคว้าอิสระ
ขั้นตอนการดำเนินงานตรวจรูปแบบ/รับรอง/ส่งเล่มวิทยานิพนธ์/การศึกษาค้นคว้าอิสระ
ขั้นตอนการจัดทำและส่งวิทยานิพนธ์ (ภาพรวม)
เอกสารประกอบการรับรองเล่มวิทยานิพนธ์
รู้จักกับมหาวิทยาลัย
หน่วยงานภายในของมหาวิทยาลัยที่เกี่ยวข้องกับบัณฑิตศึกษา มีดังนี้
1) หน่วยงานบริหาร ได้แก่ สำนักงานอธิการบดี รับผิดชอบงานบริหารต่างๆ ของมหาวิทยาลัย ประกอบด้วย กองกลาง กองคลัง กองพัสดุ กองแผนงาน หน่วยตรวจสอบภายใน และศูนย์สัมมนา
2) หน่วยงานบริการวิชาการ ประกอบด้วย 11 หน่วยงาน คือ
(1) สำนักบริการการศึกษา ประกอบด้วย สำนักงานเลขานุการ ฝ่ายแนะแนวการศึกษา ศูนย์บริการการศึกษาประจำภูมิภาค และศูนย์บริการการสอนทางไปรษณีย์ มีหน้าที่รับผิดชอบการจัดส่งเอกสารและวัสดุการศึกษา และบริการแนะแนว แก่นักศึกษา และศูนย์วิทยบริการและชุมชนสัมพันธ์ 11 แห่งทั่วประเทศ
ส่วนบริหารศูนย์วิทยบริการและชุมชนสัมพันธ์ ประกอบด้วย สำนักงานเลขานุการ ตั้งอยู่ ณ อาคารวิชาการ 1 มหาวิทยาลัยสุโขทัยธรรมาธิราช และศูนย์วิทยบริการและชุมชนสัมพันธ์ มสธ. 11 แห่ง ตั้งอยู่ในต่างจังหวัดทั่วประเทศ ได้แก่ ยะลา นครศรีธรรมราช เพชรบุรี นครนายก นครสวรรค์ ลำปาง สุโขทัย จันทบุรี อุบลราชธานี อุดรธานี และนนทบุรี ศูนย์วิทยบริการและชุมชนสัมพันธ์ มสธ. แต่ละแห่งให้บริการครอบคลุม พื้นที่ 5 – 10 จังหวัดโดยรอบ ศูนย์วิทยบริการและชุมชนสัมพันธ์มีหน้าที่เป็นตัวแทนของ มหาวิทยาลัยในการรองรับกิจกรรม การสอน การฝึกอบรม และงานบริการการศึกษาในระบบการสอนทางไกล ตลอดจนเป็นเครือข่ายการให้บริการห้องสมุดของมหาวิทยาลัย
(2) สำนักเทคโนโลยีการศึกษา ประกอบด้วย สำนักงานเลขานุการ ฝ่ายจัดระบบและวิจัยสื่อการศึกษา ศูนย์บริการการสอนทางวิทยุและโทรทัศน์ ศูนย์โสตทัศนศึกษา ศูนย์ผลิตภาพยนตร์และภาพถ่ายเพื่อการศึกษา ฝ่ายวิศวกรรมเทคโนโลยีการสื่อสาร และศูนย์คอมพิวเตอร์ช่วยสอน มีหน้าที่รับผิดชอบเกี่ยวกับการจัดระบบ ออกแบบผลิตและวิจัยสื่อการศึกษาประกอบชุดวิชาและสื่อการศึกษาอื่นๆ อันได้แก่ รายการวิทยุกระจายเสียง รายการวิทยุโทรทัศน์ เทปวีดิทัศน์ เทปเสียง ซีดีภาพ ซีดีเสียง เอกสารโสตทัศน์ สื่อประสม และสื่ออิเล็กทรอนิกส์อื่นๆ รวมทั้งให้บริการด้านโสตทัศนูปกรณ์แก่หน่วยงานต่างๆ ของมหาวิทยาลัย
(3) สำนักวิชาการ ประกอบด้วย สำนักงานเลขานุการ ฝ่ายตำรา ฝ่ายพัฒนาคณาจารย์ ฝ่ายพัฒนาหลักสูตรและการสอน และฝ่ายประสบการณ์วิชาชีพ มีหน้าที่รับผิดชอบงานที่เกี่ยวกับการพัฒนาหลักสูตร การส่งเสริมการแต่งตำรา การจัดกิจกรรมเพิ่มพูนความรู้แก่คณาจารย์และการจัดงานพิธีพระราชทานปริญญาบัตร
(4) สำนักทะเบียนและวัดผล ประกอบด้วย สำนักงานเลขานุการ ฝ่ายรับนักศึกษา ฝ่ายทะเบียนนักศึกษา ฝ่ายวัดผลการศึกษาศูนย์วิจัยและพัฒนาแบบทดสอบ และศูนย์วิชาการประเมินผล มีหน้าที่ความรับผิดชอบเกี่ยวกับการรับสมัครนักศึกษา การลงทะเบียนเรียน การจัดทำแบบทดสอบ การจัดสอบ การประมวลผลการสอบ การแจ้งผลสอบ การออกเอกสารสำคัญในการสำเร็จการศึกษา การพัฒนาแบบทดสอบ การจัดระบบคลังข้อสอบและการให้บริการตอบปัญหาแก่นักศึกษาและผู้เรียนเฉพาะในระดับปริญญาตรีและประกาศนียบัตรเท่านั้น
(5) สำนักบรรณสารสนเทศ ประกอบด้วย สำนักงานเลขานุการ ฝ่ายเทคนิค ฝ่ายบริการสนเทศ ฝ่ายบริการสื่อการศึกษา ศูนย์เทคโนโลยีบรรณสารสนเทศ มีหน้าที่รับผิดชอบงานการจัดบริการห้องสมุดและสารนิเทศในลักษณะเครือข่ายห้องสมุดให้ครอบคลุมกลุ่มเป้าหมายทั้งในระดับส่วนกลาง ณ อาคารบรรณสารและบางส่วนของอาคารวิชาการ 1 มหาวิทยาลัยสุโขทัยธรรมาธิราช ในระดับจังหวัดจัดบริการ ณ ศูนย์บริการการศึกษาเฉพาะกิจ มุม มสธ. ในห้องสมุดประชาชนประจำจังหวัด และห้องสมุดประชาชนกรุงเทพมหานคร และในระดับภาค จัดบริการ ณ ศูนย์วิทยพัฒนา ซึ่งอยู่ในความดูแลของสำนักวิทยพัฒนาใน 10 จังหวัดทั่วประเทศ และศูนย์วิทยบริการบัณฑิตศึกษา โดยความร่วมมือจากหน่วยงานภายนอก จำนวน 2 ศูนย์
(6) สำนักพิมพ์ ประกอบด้วย สำนักงานเลขานุการ ฝ่ายวิชาการ ฝ่ายจัดพิมพ์ และฝ่ายเผยแพร่และจัดจำหน่าย มีหน้าที่รับผิดชอบการจัดพิมพ์เผยแพร่และจัดจำหน่ายเอกสารการสอน วัสดุการศึกษาและสื่อสิ่งพิมพ์ของมหาวิทยาลัย
(7) สำนักการศึกษาต่อเนื่อง ประกอบด้วย สำนักงานเลขานุการ ฝ่ายบริการเผยแพร่ทางไกล ฝ่ายวิเคราะห์โครงการและหลักสูตรการฝึกอบรม ฝ่ายบริหารการฝึกอบรม ฝ่ายพัฒนาสื่อและเทคโนโลยีการฝึกอบรม และฝ่ายอุทยานการศึกษา มีหน้าที่รับผิดชอบในการจัดกิจกรรมบริการวิชาการแก่สังคมในรูปแบบต่างๆ อาทิ การจัดฝึกอบรม การจัดโครงการสัมฤทธิบัตร โครงการสัมฤทธิบัตรบัณฑิตศึกษาแก่ประชาชนทั่วไป และการจัดอุทยานการศึกษา
(8) สำนักคอมพิวเตอร์ ประกอบด้วย สำนักงานเลขานุการ ฝ่ายบริการงานคอมพิวเตอร์ ฝ่ายปฏิบัติการประมวลผล และฝ่ายวิเคราะห์และพัฒนาระบบ มีหน้าที่รับผิดชอบเกี่ยวกับการพัฒนาระบบสารสนเทศของมหาวิทยาลัย การจัดเก็บและประมวลผลข้อมูลนักศึกษา การดูแลรักษา และให้บริการผู้ใช้ระบบเครือข่ายคอมพิวเตอร์ การผลิตสื่อคอมพิวเตอร์ช่วยสอน การฝึกอบรมเทคโนโลยีสารสนเทศ และการให้บริการตรวจกระดาษคำตอบ
(9) สำนักบัณฑิตศึกษา ประกอบด้วย สำนักงานเลขานุการ ฝ่ายทะเบียนและวัดผลบัณฑิตศึกษา ฝ่ายกิจกรรมปฏิสัมพันธ์บัณฑิตศึกษา ฝ่ายส่งเสริมมาตรฐานบัณฑิตศึกษา และฝ่ายการศึกษานานาชาติ มีหน้าที่รับผิดชอบ งานทะเบียนและวัดผลบัณฑิตศึกษา การจัดกิจกรรมการสัมมนาเสริม/เข้มประจำชุดวิชา การสัมมนาเข้มชุดวิชาวิทยานิพนธ์ การพัฒนาหลักสูตรระดับบัณฑิตศึกษา งานโครงการความร่วมมือ และกิจกรรมอื่นๆ ที่เกี่ยวข้องกับบัณฑิตศึกษา (เฉพาะหลักสูตรหลังปริญญาตรี ได้แก่ ประกาศนียบัตรบัณฑิต ปริญญาโท และปริญญาเอก)
(10) สถาบันวิจัยและพัฒนา ประกอบด้วย สำนักงานเลขานุการ ฝ่ายประสานงานการวิจัย ฝ่ายพัฒนาและเผยแพร่งานวิจัย ศูนย์วิจัยทางการศึกษาทางไกล และศูนย์บริการงานวิจัยลักษณะพิเศษ ทำหน้าที่เป็นหน่วยงานกลางในการบริหารด้านการวิจัยและพัฒนาของมหาวิทยาลัย ครอบคลุมทั้งด้านนโยบายและแผนงานวิจัย โดยทำหน้าที่ส่งเสริมสนับสนุนและประสานงานวิจัยของมหาวิทยาลัย ทั้งด้านการวิจัยพื้นฐาน การวิจัยประยุกต์ การวิจัยแบบสหวิทยาการของสาขาวิชาและสำนักต่างๆ และการวิจัยที่มีลักษณะเป็นการเฉพาะของมหาวิทยาลัยสุโขทัยธรรมาธิราช เพื่อให้มหาวิทยาลัยเป็นศูนย์กลางของความเชี่ยวชาญในระบบการสอนทางไกล ตลอดจนการพัฒนาและเผยแพร่งานวิจัยเพื่อนำไปประยุกต์ใช้
3) หน่วยงานวิชาการ ประกอบด้วย 12 สาขาวิชา ซึ่งแต่ละสาขาวิชามีฐานะเทียบเท่าคณะ รายละเอียดการเปิดสอนระดับบัณฑิตศึกษาของแต่ละสาขาวิชา มีดังต่อไปนี้
(1) สาขาวิชาศิลปศาสตร์
ระดับปริญญาโท เปิดสอนหลักสูตรศิลปศาสตรมหาบัณฑิต แขนงวิชาสารสนเทศศาสตร์และแขนงวิชาไทยคดีศึกษา
ระดับปริญญาเอก เปิดสอนหลักสูตรปรัชญาดุษฎีบัณฑิต แขนงวิชาสารสนเทศศาสตร์
(2) สาขาวิชาศึกษาศาสตร์
ระดับประกาศนียบัตรบัณฑิต เปิดสอนหลักสูตร ประกาศนียบัตรบัณฑิตแขนงวิชาหลักสูตรและการสอน และประกาศนียบัตรบัณฑิตทางการบริหารศึกษา
ระดับปริญญาโท เปิดสอนหลักสูตรศึกษาศาสตรมหาบัณฑิต แขนงวิชาหลักสูตรและการสอน แขนงวิชาบริหารการศึกษา แขนงวิชาเทคโนโลยีและสื่อสารการศึกษา แขนงวิชาการศึกษานอกระบบและการศึกษาตามอัธยาศัย แขนงวิชาการวัดและประเมินผลการศึกษา และแขนงวิชาการแนะแนวและการปรึกษาเชิงจิตวิทยา
ระดับปริญญาเอก เปิดสอนหลักสูตรปรัชญาดุษฎีบัณฑิต สาขาวิชาศึกษาศาสตร์
(3) สาขาวิชาวิทยาการจัดการ
ระดับปริญญาโท เปิดสอนหลักสูตรบริหารธุรกิจมหาบัณฑิต วิชาเอกการจัดการ และวิชาเอกการตลาด และหลักสูตรรัฐประศาสนศาสตรมหาบัณฑิต แขนงวิชาบริหารรัฐกิจ
ระดับปริญญาเอก เปิดสอนหลักสูตรบริหารธุรกิจดุษฎีบัณฑิต
(4) สาขาวิชานิติศาสตร์
ระดับปริญญาโท เปิดสอนหลักสูตรนิติศาสตรมหาบัณฑิต วิชาเอกกฎหมายธุรกิจ วิชาเอกกฎหมายมหาชน และวิชาเอกกฎหมายอาญาและกระบวนการยุติธรรม
(5) สาขาวิชาวิทยาศาสตร์สุขภาพ
ระดับปริญญาโท เปิดสอนหลักสูตรสาธารณสุขศาสตรมหาบัณฑิต 2 วิชาเอก ได้แก่ วิชาเอกบริหารสาธารณสุข และวิชาเอกบริหารโรงพยาบาล และหลักสูตรวิทยาศาสตรมหาบัณฑิต วิชาเอกการจัดการสิ่งแวดล้อมอุตสาหกรรม
(6) สาขาวิชาเศรษฐศาสตร์
ระดับปริญญาโท เปิดสอนหลักสูตรเศรษฐศาสตรมหาบัณฑิต วิชาเอกเศรษฐศาสตร์ และวิชาเอกเศรษฐศาสตร์ธุรกิจ
(7) สาขาวิชามนุษยนิเวศศาสตร์
ระดับปริญญาโท เปิดสอนหลักสูตรศิลปศาสตรมหาบัณฑิต วิชาเอกการพัฒนาครอบครัวและสังคม
(8) สาขาวิชารัฐศาสตร์
ระดับปริญญาโท เปิดสอนหลักสูตรรัฐศาสตรมหาบัณฑิต วิชาเอกการเมืองการปกครอง และวิชาเอกการเมืองการปกครองท้องถิ่น
ระดับปริญญาเอก เปิดสอนหลักสูตรรัฐศาสตรดุษฎีบัณฑิต
(9) สาขาวิชาเกษตรศาสตร์และสหกรณ์
ระดับปริญญาโท เปิดสอนหลักสูตรเกษตรศาสตรมหาบัณฑิต วิชาเอกส่งเสริมการเกษตรและพัฒนาการเกษตร และวิชาเอกการจัดการทรัพยากรเกษตร และหลักสูตรบริหารธุรกิจมหาบัณฑิต แขนงวิชาสหกรณ์
ระดับปริญญาเอก เปิดสอนหลักสูตรปรัชญาดุษฎีบัณฑิต วิชาเอกส่งเสริมและพัฒนาการเกษตร
(10) สาขาวิชานิเทศศาสตร์
ระดับปริญญาโท เปิดสอนหลักสูตรนิเทศศาสตรมหาบัณฑิต
ระดับปริญญาเอก เปิดสอนหลักสูตรปรัชญาดุษฎีบัณฑิต สาขาวิชานิเทศศาสตร์
(11) สาขาวิชาวิทยาศาสตร์และเทคโนโลยี
ระดับปริญญาโท เปิดสอนหลักสูตรวิทยาศาสตรมหาบัณฑิต แขนงวิชาเทคโนโลยีสารสนเทศและการสื่อสาร
(12) สาขาวิชาพยาบาลศาสตร์
ระดับปริญญาโท เปิดสอนหลักสูตรพยาบาลศาสตรมหาบัณฑิต แขนงวิชาการบริหารการพยาบาล และแขนงวิชาการพยาบาลเวชปฏิบัติชุมชน
คณะกรรมการที่เกี่ยวข้อง
โครงสร้างของมหาวิทยาลัยแบ่งออกเป็น 2 ส่วนใหญ่ๆ คือ ส่วนที่ทำหน้าที่บริหารงานบัณฑิตศึกษาของมหาวิทยาลัย ประกอบด้วย สภามหาวิทยาลัย สภาวิชาการ คณะกรรมการบัณฑิตศึกษามหาวิทยาลัยสุโขทัยธรรมาธิราช คณะกรรมการบัณฑิตศึกษาประจำสาขาวิชา และส่วนราชการต่างๆ ในมหาวิทยาลัยซึ่งมีอำนาจหน้าที่ ดังต่อไปนี้
1) สภามหาวิทยาลัย
มีอำนาจหน้าที่ควบคุมดูแลกิจการทั่วไปของมหาวิทยาลัย และโดยเฉพาะมีอำนาจหน้าที่ ดังนี้
(1) วางนโยบายของมหาวิทยาลัยเกี่ยวกับการศึกษา การวิจัย การให้บริการทางวิชาการแก่สังคมและการทะนุบำรุงวัฒนธรรมให้สอดคล้องกับวัตถุประสงค์ของมหาวิทยาลัยและนโยบายของรัฐ
(2) จัดวางระเบียบและข้อบังคับของมหาวิทยาลัย
(3) อนุมัติให้ปริญญา ประกาศนียบัตรชั้นสูง อนุปริญญา และประกาศนียบัตร
(4) พิจารณาการจัดตั้ง ยุบรวม และเลิกสำนักงานอธิการบดี สถาบัน สำนัก และสาขาวิชาแล้วแต่กรณี
(5) อนุมัติการรับสถาบันวิชาการชั้นสูงเข้าสมทบในมหาวิทยาลัย
(6) พิจารณาการแต่งตั้งและถอดถอนรองอธิการบดีและศาสตราจารย์ประจำ
(7) อนุมัติการแต่งตั้งและถอดถอนรองอธิการบดี ผู้อำนวยการสถาบัน ผู้อำนวยการสำนัก รองผู้อำนวยการสถาบัน รองผู้อำนวยการสำนัก รองศาสตราจารย์ และผู้ช่วยศาสตราจารย์
(8) จัดวางระเบียบเกี่ยวกับการเงินและทรัพย์สินของมหาวิทยาลัย
(9) แต่งตั้งคณะกรรมการเพื่อกระทำการใดๆ ตามที่สภามหาวิทยาลัยมอบหมาย
(10) หน้าที่อื่นเกี่ยวกับกิจการของมหาวิทยาลัยที่มิได้ระบุให้เป็นหน้าที่ของผู้ใดโดยเฉพาะ
2) สภาวิชาการ
อำนาจหน้าที่ดูแลเกี่ยวกับงานด้านวิชาการของมหาวิทยาลัย ดังนี้
(1) พิจารณากำหนดหลักสูตร การสอน และการวัดผลการศึกษา
(2) เสนอการให้ปริญญา ประกาศนียบัตรชั้นสูง อนุปริญญา และประกาศนียบัตร
(3) เสนอการจัดตั้ง ยุบ รวม และเลิกสถาบัน สำนักและสาขา
(4) พิจารณาการรับสถาบันวิชาการชั้นสูงเข้าสมทบในมหาวิทยาลัย
(5) เสนอแนะการแต่งตั้งกรรมการสภามหาวิทยาลัย ผู้ทรงคุณวุฒิ
(6) พิจารณาให้ความเห็นเกี่ยวกับการแต่งตั้งและถอดถอนศาสตราจารย์ รองศาสตราจารย์ และผู้ช่วยศาสตราจารย์
(7) จัดหาวิธีการอันจะยังการศึกษา การวิจัย และการบริการทางวิชาการของมหาวิทยาลัยให้เจริญยิ่งขึ้น
(8) พิจารณาให้ความเห็นแก่สภามหาวิทยาลัยในเรื่องเกี่ยวกับวิชาการของมหาวิทยาลัย
(9) แต่งตั้งคณะกรรมการเพื่อกระทำการใดๆ ตามที่สภาวิชาการมอบหมาย
3) คณะกรรมการบัณฑิตศึกษา มหาวิทยาลัยสุโขทัยธรรมาธิราช
สภาวิชาการจะแต่งตั้งคณะกรรมการบัณฑิตศึกษามหาวิทยาลัยสุโขทัยธรรมาธิราชขึ้น เพื่อรับผิดชอบการบริหารงานบัณฑิตศึกษา โดยมีรายละเอียด ดังนี้
หน้าที่
(1) เสนอแนะนโยบายบัณฑิตศึกษาต่อมหาวิทยาลัย
(2) วางแผนและพัฒนาการศึกษาระดับบัณฑิตศึกษาตามนโยบายของมหาวิทยาลัย
(3) วางแผนการรับนักศึกษา การจัดระบบระเบียบและการประเมินผลการศึกษา
(4) วางแผนการจัดบริการการศึกษาและพัฒนาคณาจารย์บัณฑิตศึกษา
(5) ควบคุมมาตรฐานการศึกษาระดับบัณฑิตศึกษา
(6) ควบคุมการดำเนินงานบัณฑิตศึกษาให้เป็นไปตามระเบียบข้อบังคับของมหาวิทยาลัย
(7) เสนอแต่งตั้งคณะกรรมการที่เกี่ยวกับงานบัณฑิตศึกษา
(8) ประสานงานนโยบายเกี่ยวกับบัณฑิตศึกษาของคณะกรรมการบัณฑิตศึกษาประจำสาขาวิชาต่างๆ
(9) ปฏิบัติงานตามที่มหาวิทยาลัยมอบหมาย
วาระการดำรงตำแหน่ง คราวละ 2 ปี
การพิจารณาเชิญผู้ทรงคุณวุฒิภายนอกและภายในเพื่อดำรงตำแหน่งกรรมการบัณฑิตศึกษานั้น สภาวิชาการจะพิจารณาจากรายชื่อที่สาขาวิชาต่างๆ เสนอมาตามหลักเกณฑ์ที่สภาวิชาการกำหนด
4) คณะกรรมการบัณฑิตศึกษาประจำสาขาวิชา
สภาวิชาการโดยการเสนอแนะของคณะกรรมการประจำสาขาวิชา แต่งตั้งคณะกรรมการบัณฑิตศึกษาประจำสาขาวิชา มีหน้าที่รับผิดชอบการบริหารงานบัณฑิตศึกษาของสาขาวิชา จะเสนอแต่งตั้งได้เฉพาะสาขาวิชาที่เปิดสอนหลักสูตรระดับบัณฑิตศึกษา
หน้าที่
(1) ดำเนินงานด้านบัณฑิตศึกษาให้เป็นไปตามนโยบายและแผนงานการดำเนินงานที่คณะกรรมการบัณฑิตศึกษามหาวิทยาลัยกำหนด
(2) พิจารณาเสนอการปรับเปลี่ยนหลักสูตรบัณฑิตศึกษาในสาขาวิชา
(3) พิจารณาเสนอแต่งตั้งคณาจารย์บัณฑิตศึกษา อาจารย์ที่ปรึกษาวิชาการ อาจารย์ที่ปรึกษาวิทยานิพนธ์ อาจารย์ที่ปรึกษาการศึกษาค้นคว้าอิสระ คณะกรรมการสอบวิทยานิพนธ์ และคณะกรรมการสอบประมวลความรู้ต่อคณะกรรมการบัณฑิตศึกษามหาวิทยาลัยสุโขทัยธรรมาธิราช
(4) อนุมัติการโอน การเปลี่ยนวิชาเอก และการลาพักการศึกษาที่เกินกว่า 2 ภาคการศึกษา
(5) อนุมัติชื่อและเค้าโครงวิทยานิพนธ์ และโครงการการศึกษาค้นคว้าอิสระ
(6) ประสานงานการลงทะเบียน การสอน และการสอบกับหน่วยงานที่เกี่ยวข้อง
(7) อนุมัติการตัดสินผลสอบและเสนอคณะกรรมการบัณฑิตศึกษาพิจารณาให้ความเห็นชอบต่อไป
(8) อนุมัติการรับสมัครบุคคลเข้าเป็นนักศึกษาระดับบัณฑิตศึกษา และเสนอคณะกรรมการบัณฑิตศึกษาพิจารณาให้ความเห็นชอบต่อไป
(9) ปฏิบัติงานอื่นที่เกี่ยวกับงานบัณฑิตศึกษาซึ่งสาขาวิชามอบหมาย
วาระการดำรงตำแหน่ง คราวละ 2 ปี
การติดต่อกับมหาวิทยาลัย
- ก่อนเข้าศึกษา
1. ติดต่อกับหน่วยงานภายในมหาวิทยาลัย
1) เพื่อสอบถามข้อมูลหลักสูตรที่เปิดสอนในระดับบัณฑิตศึกษา
– ฝ่ายแนะแนวการศึกษา สำนักบริการการศึกษา หมายเลขโทรศัพท์ 0 2504 7632-3
– ฝ่ายทะเบียนและวัดผลบัณฑิตศึกษา สำนักบัณฑิตศึกษา หมายเลขโทรศัพท์ 0 2504 7560-2
– ศูนย์สารสนเทศ มสธ. หมายเลขโทรศัพท์ 0 2504 7788, 0 2503 3545,0 2982 9700
– Website ของ มสธ. www.stou.ac.th คลิกไปที่บัณฑิตศึกษา สาขาที่ต้องการสมัครเข้าศึกษา
2) เพื่อส่งใบสมัครเข้ารับการคัดเลือกเป็นนักศึกษาระดับบัณฑิตศึกษา
มาติดต่อสมัครด้วยตนเอง (ชำระค่าสมัครเป็นเงินสด)
– อาคารบริการ 1 ชั้น 1 (ศูนย์บริการร่วมแบบครบวงจร)
– ศูนย์วิทยบริการและชุมชนสัมพันธ์ ทั่วประเทศ 11 แห่ง
ส่งใบสมัครทางไปรษณีย์ (ชำระค่าสมัครด้วยธนาณัติ หรือ Pay at Post)
– ที่ทำการไปรษณีย์ทั่วประเทศ
2. การติดต่อกับหน่วยงานภายนอกมหาวิทยาลัย
1) เพื่อสอบถามข้อมูลหลักสูตรที่สอนในระดับบัณฑิตศึกษา
– ศูนย์วิทยบริการและชุมชนสัมพันธ์ ทั่วประเทศ 12 แห่ง
- ระหว่างศึกษา
1. การติดต่อกับหน่วยงานภายในมหาวิทยาลัย
1) เรื่อง การจัดปฐมนิเทศนักศึกษาใหม่ระดับบัณฑิตศึกษา
– ฝ่ายกิจกรรมปฏิสัมพันธ์บัณฑิตศึกษา สำนักบัณฑิตศึกษา
2) เรื่อง การลงทะเบียนเรียน เพิ่ม – ถอนชุดวิชา ลาพักการศึกษา เปลี่ยนที่อยู่ เปลี่ยนสนามสอบ ทำบัตรนักศึกษา
– ฝ่ายทะเบียนและวัดผลบัณฑิตศึกษา สำนักบัณฑิตศึกษา
3) เรื่อง การชำระเงินค่าลงทะเบียน ฯลฯ
– งานบริการบัณฑิตศึกษา ชั้น 1 อาคารบริการ มสธ. (ศูนย์บริการร่วมแบบครบวงจร)
4) เรื่อง การเปลี่ยนแผนการศึกษา การลงทะเบียนล่าช้า การขอจัดสอบทดแทน การสอบวัดคุณสมบัติ การขอสอบดุษฎีนิพนธ์
– ฝ่ายเลขานุการกิจบัณฑิตศึกษา สาขาวิชาที่ศึกษา
– อาจารย์ที่ปรึกษาวิชาการที่ได้รับมอบหมายจากมหาวิทยาลัยในช่วงวันปฐมนิเทศ นักศึกษาใหม่
– อาจารย์ที่ปรึกษาดุษฎีนิพนธ์
5) เรื่อง สอบถามปัญหาทางด้านการเรียนระหว่างศึกษา
– อาจารย์ที่ปรึกษาวิชาการที่ได้รับมอบหมายจากมหาวิทยาลัยในช่วงวันปฐมนิเทศนักศึกษาใหม่
6) เรื่อง การเข้ารับการสัมมนาเสริม/เข้มชุดวิชาต่าง ๆ
– ฝ่ายกิจกรรมปฏิสัมพันธ์บัณฑิตศึกษา สำนักบัณฑิตศึกษา
7) เรื่อง การสอบถามผลสอบชุดวิชาต่าง ๆ
– Website ของ มสธ. www.stou.ac.th คลิกไปที่บัณฑิตศึกษา ขอตรวจสอบผลสอบ
8) เรื่อง การลงทะเบียนสอบดุษฎีนิพนธ์ การสอบวัดคุณสมบัติ
– ฝ่ายทะเบียนและวัดผลบัณฑิตศึกษา สำนักบัณฑิตศึกษา
9) เรื่อง การตรวจรูปแบบ การทำปกเข้าเล่มการศึกษาค้นคว้าอิสระ วิทยานิพนธ์/ดุษฎีนิพนธ์
– ฝ่ายส่งเสริมมาตรฐานบัณฑิตศึกษา สำนักบัณฑิตศึกษา
10) เรื่อง การส่งหลักฐานการเผยแพร่ผลงานประกอบการสำเร็จการศึกษา
– ฝ่ายส่งเสริมมาตรฐานบัณฑิตศึกษา สำนักบัณฑิตศึกษา
11) เรื่องการส่งผลงานดุษฎีนิพนธ์เพื่อรับรางวัล
– ฝ่ายส่งเสริมมาตรฐานบัณฑิตศึกษา สำนักบัณฑิตศึกษา
12) เรื่อง การขึ้นทะเบียนสำเร็จการศึกษา ใบปริญญาบัตร และใบรายงานผลการศึกษาหนังสือรับรองอื่น ๆ
– ฝ่ายทะเบียนและวัดผลบัณฑิตศึกษา สำนักบัณฑิตศึกษา
2.2 การติดต่อกับศูนย์วิทยบริการและชุมชนสัมพันธ์ มสธ.
1) เรื่อง การลงทะเบียนเรียน และคำร้องต่าง ๆ
– งานส่งเสริมและการบริการการศึกษา ศูนย์วิทยบริการและชุมชนสัมพันธ์ มสธ. ทั่วประเทศ 11 แห่ง
2) เรื่อง สถานที่จัดกิจกรรมสัมมนาเข้มชุดวิชาต่าง ๆ
– งานส่งเสริมและการบริการการศึกษา ศูนย์วิทยบริการและชุมชนสัมพันธ์ มสธ. ทั่วประเทศ 11 แห่ง
3. หลังสำเร็จการศึกษา
1) เรื่อง กำหนดการเข้ารับพระราชทานปริญญาบัตร การซ้อมย่อย ซ้อมใหญ่ และวันรับจริง
– สำนักวิชาการ มสธ. (ฝ่ายพิธีซ้อมย่อย ซ้อมใหญ่)
– สำนักบริการการศึกษา มสธ. (ฝ่ายพิธีการงานพระราชทานปริญญาบัตร)
– ฝ่ายทะเบียนและวัดผลบัณฑิตศึกษา สำนักบัณฑิตศึกษา
– ศูนย์สารสนเทศ มสธ.
– Website ของ มสธ. www.stou.ac.th
2) เรื่อง การสั่งจองเสื้อครุยและของที่ระลึก
– สมาคมมหาวิทยาลัยสุโขทัยธรรมาธิราช
3) เรื่อง การขอรับใบปริญญาบัตร และใบรายงานผลการศึกษา
– ฝ่ายทะเบียนและวัดผลบัณฑิตศึกษา สำนักบัณฑิตศึกษา
4. ศูนย์บริการการศึกษา
ศูนย์วิทยบริการและชุมชนสัมพันธ์ มสธ. (11) แห่ง มหาวิทยาลัยจัดตั้งศููนย์วิทยบริการและชุุมชนสัมพันธ์ มสธ. 11 แห่ง ขึ้นในส่วนภููมิภาค เพื่อขยายบริการทางวิชาการและเสริมระบบการเรียนการสอนทางไกลให้มีประสิทธิภาพยิ่งขึ้น โดยเป็นแหล่งให้บริการของมหาวิทยาลัยที่กระจายถึงนักศึกษาที่อยู่ในจังหวัดต่างๆ อย่างครอบคลุุมทั่วถึง รวมทั้งการบริการวิชาการแก่ชุุมชน อาทิ บริการห้องสมุุดและสื่อการศึกษาบริการให้คำปรึกษาด้วยวิธีการนัดหมายระหว่่างอาจารย์กับนักศึกษา บริการแนะแนวการศึกษาและอาชีพ และบริการข่าวสารต่างๆ ของมหาวิทยาลัย ศููนย์วิทยบริการและชุุมชนสัมพันธ์ที่มหาวิทยาลัยจัดตั้งขึ้นนี้กระจายอยู่ในส่วนภููมิภาคทั่่วประเทศจำนวน 11 ศููนย์ ได้แก่
ศููนย์วิทยบริการและชุุมชนสัมพันธ์ มสธ. ลำปาง
หมู่ที่่ 2 ถ.ลำปาง-เชียงใหม่ ต.ปงยางคก อ.ห้างฉัตร จ.ลำปาง 52190
โทร. 0 5482 9811-4 โทรสาร 0 5482 9815
อีเมล์: lp.adoffice@stou.ac.th
ครอบคลุุม 8 จังหวัด: ลำปาง ลำพููน เชียงใหม่ แพร่ พะเยา เชียงราย แม่ฮ่องสอน และน่าน
ศููนย์วิทยบริการและชุุมชนสัมพันธ์ มสธ. สุุโขทัย
4 หมู่ที่่ 7 ถ.สุุโขทัย-กำแพงเพชร ต.บ้านกล้วย อ.เมือง จ.สุุโขทัย 64000
โทร. 0 5565 1099-101 โทรสาร 0 5565 1103, 0 5565 1097
อีเมล์: sk.adoffice@stou.ac.th
ครอบคลุุม 5 จังหวัด: สุุโขทัย พิษณุุโลก เพชรบููรณ์ ตาก และอุุตรดิตถ์
ศููนย์วิทยบริการและชุุมชนสัมพันธ์ มสธ. นครสวรรค์
105/35 หมู่ที่่ 10 ถ.นครสวรรค์์-พิิษณุุโลก ต.วััดไทรย์์ อ.เมืือง จ.นครสวรรค์์ 60000
โทร. 0 5622 2450 โทรสาร 0 5622 3010, 0 5622 2148
อีเมล์: nw.adoffice@stou.ac.th
ครอบคลุุม 9 จัังหวััด: นครสวรรค์์ อุุทััยธานีี ชััยนาท สิิงห์์บุุรีี ลพบุุรีี อ่่างทอง พิิจิิตร พระนครศรีี อยุุธยา และกำแพงเพชร
ศููนย์วิทยบริการและชุุมชนสัมพันธ์ มสธ. อุุดรธานีี
หมู่่ที่่ 10 บ้้านคำกลิ้้ง ต.บ้้านจั่่น อ.เมือง จ.อุุดรธานีี 41000
โทร. 0 4229 2495-500 ต่่อ 23 โทรสาร 0 4229 2494
อีเมล์: ud.adoffice@stou.ac.th
ครอบคลุุม 8 จังหวัด: อุุดรธานี หนองบัวลำภูู หนองคาย เลย สกลนคร นครพนม มุุกดาหาร และบึงกาฬ
ศููนย์วิทยบริการและชุุมชนสัมพันธ์ มสธ. อุุบลราชธานีี
199 หมู่่ที่่ 10 ถ.เลี่่ยงเมือง ต.แจระแม อ.เมือง จ.อุุบลราชธานี 34000
โทร. 0 4528 1891 ต่่อ 101-105 โทรสาร 0 4528 1890
อีเมล์: ub.adoffice@stou.ac.th Line Official : @stou_ubon
ครอบคลุุม 12 จังหวัด: อุุบลราชธานี อำนาจเจริญ ศรีสะเกษ ยโสธร ร้อยเอ็ด สุุรินทร์ บุุรีรัมย์ นครราชสีมา ชัยภููมิ ขอนแก่น กาฬสินธุ์ และมหาสารคาม
ศููนย์วิทยบริการและชุุมชนสัมพันธ์ มสธ. นครนายก
196 หมู่ที่่ 5 ต.ศรีกะอาง อ.บ้านนา จ.นครนายก 26110
โทร. 0 3730 6247-50 โทรสาร 0 3730 6244
อีเมล์: nk.adoffice@stou.ac.th
ครอบคลุุม 4 จังหวัด: นครนายก ปราจีนบุุรี ฉะเชิงเทรา และสระบุุรี
ศููนย์วิทยบริการและชุุมชนสัมพันธ์ มสธ. เพชรบุรี
90 หมู่่ที่่ 9 ต.ไร่่ส้ม อ.เมือง จ.เพชรบุุรี 76000
โทร. 0 3240 3801-5 โทรสาร 0 3240 3822-23
อีเมล์: pb.adoffice@stou.ac.th
ครอบคลุุม 7 จังหวัด: เพชรบุุรี สมุุทรสงคราม ราชบุุรี สมุุทรสาคร กาญจนบุุรี ประจวบคีรีขันธ์ และสุุพรรณบุุรี
ศููนย์วิทยบริการและชุุมชนสัมพันธ์ มสธ. จันทบุุรี
หมู่่ที่่ 1 ถ.จัันทบุุรี – สระแก้ว อ.มะขาม จ.จันทบุุรี 22150
โทร. 0 3938 9430-3 โทรสาร 0 3938 9434
อีเมล์: cb.adoffice@stou.ac.th
ครอบคลุุม 5 จังหวัด: จันทบุุรี ตราด ระยอง สระแก้ว และชลบุุรี
ศููนย์วิทยบริการและชุุมชนสัมพันธ์ มสธ. นครศรีธรรมราช
169 หมู่ที่่ 3 ถ.นครศรีฯ – ร่อนพิบููลย์ ต.นาสาร อ.พระพรหม จ.นครศรีธรรมราช 80000
หรือ ตู้ ปณ. 33 ปทฝ. ศาลามีชัย อ.เมือง จ.นครศรีธรรมราช 80001
โทร. 0 7537 8680-1 โทรสาร 0 7537 8686
อีเมล์: nr.adoffice@stou.ac.th
ครอบคลุุม 9 จังหวัด: ชุุมพร ระนอง นครศรีธรรมราช สุุราษฎร์ธานี กระบี่่ พังงา ภููเก็ต ตรัง และพัทลุุง
ศููนย์วิทยบริการและชุุมชนสัมพันธ์ มสธ. ยะลา
6/1 หมู่ที่ 6 ถ.ท่าสาป – ลำใหม่ ต.พร่อน อ.เมือง จ.ยะลา 95000 หรือ
ตู้ ปณ. 95 ปณจ. ยะลา 95000
โทร. 0 7326 4020, 0 7326 4014 ต่่อ 109-111 โทรสาร 0 7326 4017, 0 7326 4020
อีเมล์: yl.adoffice@stou.ac.th
ครอบคลุุม 5 จัังหวััด: ยะลา ปััตตานีี นราธิิวาส สงขลา และสตููล
ศููนย์วิทยบริการและชุุมชนสัมพันธ์ มสธ. นนทบุุรี
สำนักบริการการศึกษา อาคารบริภัณฑ์ มหาวิทยาลัยสุุโขทัยธรรมาธิราช 9/9 หมู่่ที่่ 9 ต.บางพููด อ.ปากเกร็ด จ.นนทบุุรี 11120
โทร. 0 2504 7697 โทรสาร 0 2503 4721
อีเมล์: rcnb.esoffice@stou.ac.th
ครอบคลุุม 5 จังหวัด: กรุุงเทพมหานคร นนทบุุรี ปทุุมธานี สมุุทรปราการ และนครปฐม
ศูนย์วิทยบริการและชุมชนสัมพันธ์ มสธ. กาญจนบุรี
245/1 ถ.แสงชูโต ต.ปากแพรก อ.เมือง จ.กาญจนบุรี 71000
โทร. 0 345 10915 – 6 มือถือ 0 916 058936ม 0 839 998 791
อีเมล: Kanchanaburi.stou@gmail.com
ครอบคลุม 1 จังหวัด: กาญจนบุรี
- ศูนย์บริการการศึกษาจังหวัด 77 จังหวัด จำานวน 83 ศูนย์ ดังนี้
จังหวัด | สถานที่ | โทรศัพท์ |
1. กรุงเทพมหานคร | 1.1 โรงเรียนสามเสนวิทยาลัย 1.2 โรงเรียนสารวิทยา 1.3 โรงเรียนปทุมคงคา 1.4 โรงเรียนวัดสุทธิวราราม 1.5 โรงเรียนชิโนรสวิทยาลัย 1.6 โรงเรียนสุรศักดิ์มนตรี 1.7 โรงเรียนเศรษฐบุตรบำาเพ็ญ | 0 2279 1992, 0 2279 2429 ต่อ 107 0 2579 2761 ต่อ 104 0 2391 2444 0 2211 4192 0 2411 0637, 0 2866 1882 – 3 0 2277 0663 ต่อ 103 0 2517 1230, 0 2517 5026 |
2. นนทบุรี | โรงเรียนวัดเขมาภิรตาราม | 0 2966 7053, 0 2525 0830 |
3. สมุทรปราการ | โรงเรียนสมุทรปราการ | 0 2395 2344 ต่อ 141, 0 2395 0016 |
4. ปทุมธานี | โรงเรียนปทุมวิไล | 0 2581 6773 ต่อ 123 |
5. พระนครศรีอยุธยา | โรงเรียนอยุธยาวิทยาลัย | 0 3524 3399 ต่อ 108 |
6. ลพบุรี | โรงเรียนพิบูลวิทยาลัย | 0 3641 1051 |
7. สิงห์บุรี | โรงเรียนสิงห์บุรี | 0 3650 7167 – 8 |
8. ชัยนาท | โรงเรียนชัยนาทพิทยาคม | 0 5641 1507, 0 5641 1645 |
9. อุทัยธานี | โรงเรียนอุทัยวิทยาคม | 0 5651 1334 |
10. นครนายก | โรงเรียนนครนายกวิทยาคม | 0 3731 1255 |
11. สระบุรี | โรงเรียนสระบุรีวิทยาคม | 0 3621 1206, 0 3621 1199 |
12. ฉะเชิงเทรา | โรงเรียนเบญจมราชรังสฤษฏ์ | 0 3851 1249 ต่อ 113 |
13. ปราจีนบุรี | โรงเรียนปราจิณราษฎรอำารุง | 0 3721 1070 ต่อ 115 |
14. นครปฐม (ศูนย์ฯ ภาคกลาง) | มหาวิทยาลัยศิลปากร วิทยาเขตพระราชวังสนามจันทร์ (คณะศึกษาศาสตร์) | 0 3425 3842 ต่อ 293, 0 3425 5095 |
15. สมุทรสาคร | โรงเรียนสมุทรสาครวิทยาลัย | 0 3441 2020, 0 3441 1885 |
16. สมุทรสงคราม | โรงเรียนศรัทธาสมุทร | 0 3471 1221 ต่อ 101 |
17. ราชบุรี | โรงเรียนเบญจมราชูทิศ | 0 3233 7302 |
18. กาญจนบุรี | โรงเรียนกาญจนานุเคราะห์ | 0 3451 1060 |
19. อ่างทอง | โรงเรียนอ่างทองปัทมโรจน์วิทยาคม | 0 3561 1643 |
20. สุพรรณบุรี | โรงเรียนสงวนหญิง | 0 3552 1659 ต่อ 112 |
21. เพชรบุรี | โรงเรียนเบญจมเทพอุทิศ | 0 3242 5052 |
22. ประจวบคีรีขันธ์ | โรงเรียนประจวบวิทยาลัย | 0 3261 1103 |
23. ชลบุรี | โรงเรียนชลกันยานุกูล | 0 3828 2559 ต่อ 103 |
24. ระยอง | โรงเรียนระยองวิทยาคม | 0 3861 8914, 0 3861 1010 |
25. จันทบุรี | โรงเรียนเบญจมราชูทิศ | 0 3931 1170 |
26. ตราด | โรงเรียนตราษตระการคุณ | 0 3951 1151 |
27. เชียงใหม่ | โรงเรียนยุพราชวิทยาลัย | 0 5341 8674 – 5 ต่อ 207, 0 5341 9037 – 9 |
28. ลำพูน | โรงเรียนจักรคำาคณาทร | 0 5351 1011 ต่อ 116 |
29. ลำปาง | โรงเรียนบุญวาทย์วิทยาลัย | 0 5422 7603 ต่อ 2002 |
30. แม่ฮ่องสอน | โรงเรียนห้องสอนศึกษา | 0 5361 2079, 0 3561 1349 |
31. เชียงราย | โรงเรียนสามัคคีวิทยาคม | 0 5371 1018 |
32. พะเยา | โรงเรียนพะเยาพิทยาคม | 0 5443 1275 ต่อ 102 |
33. แพร่ | โรงเรียนพิริยาลัย | 0 5451 1104 ต่อ 119, 0 5451 1639 |
34. น่าน | โรงเรียนศรีสวัสดิ์วิทยาคาร | 0 5471 0411, 0 5471 0955 |
35. พิษณุโลก | โรงเรียนเฉลิมขวัญสตรี | 0 5524 1947, 0 5525 8003 |
36. อุตรดิตถ์ | โรงเรียนอุตรดิตถ์ | 0 5541 1104 |
37. สุโขทัย | โรงเรียนสุโขทัยวิทยาคม | 0 5561 1786, 0 5561 2402 |
38. ตาก | โรงเรียนตากพิทยาคม | 0 5551 1134 |
39. นครสวรรค์ | โรงเรียนสตรีนครสวรรค์ | 0 5622 1207 ต่อ 106, 0 5622 1678 |
40. กำาแพงเพชร | โรงเรียนกำาแพงเพชรพิทยาคม | 0 5571 1212 |
41. เพชรบูรณ์ | โรงเรียนเพชรพิทยาคม | 0 5672 2209 |
42. พิจิตร | โรงเรียนพิจิตรพิทยาคม | 0 5699 0334 |
43. สงขลา | โรงเรียนมหาวชิราวุธ | 0 7431 3402 |
44. ชุมพร | โรงเรียนศรียาภัย | 0 7750 3375 – 6 |
45. ระนอง | โรงเรียนพิชัยรัตนาคาร | 0 7781 1078 |
46. นครศรีธรรมราช | โรงเรียนกัลยาณีศรีธรรมราช | 0 7535 6137 ต่อ 126 |
47. สุราษฎร์ธานี | โรงเรียนสุราษฎร์ธานี | 0 7727 2300 |
48. ภูเก็ต | โรงเรียนภูเก็ตวิทยาลัย | 0 7621 2075 ต่อ 108 |
49. กระบี่ | โรงเรียนอำามาตย์พานิชนุกูล | 0 7561 1181 |
50. พังงา | โรงเรียนดีบุกพังงาวิทยายน | 0 7641 2065 ต่อ 102 |
51. ปัตตานี (ศูนย์ฯ ภาคใต้) | มหาวิทยาลัยสงขลานครินทร์ วิทยาเขตปัตตานี (อาคารเรียน 3) | 0 7331 2293, 0 7333 5115 ต่อ 1240 |
52. สตูล | โรงเรียนสตูลวิทยา | 0 7471 1955 |
53. นราธิวาส | โรงเรียนนราธิวาส | 0 7354 1771 |
54. ยะลา | โรงเรียนคณะราษฎรบำารุง | 0 7321 2820 ต่อ 109 |
55. พัทลุง | โรงเรียนพัทลุง | 0 7461 3022 ต่อ 101 |
56. ตรัง | โรงเรียนวิเชียรมาตุ | 0 9521 9880 |
57. ขอนแก่น | โรงเรียนขอนแก่นวิทยายน | 0 4333 3724 |
58. กาฬสินธุ์ | โรงเรียนกาฬสินธุ์พิทยาสรรพ์ | 0 4381 3409 |
59. เลย | โรงเรียนเลยพิทยาคม | 0 4281 1290, 0 4281 1120 |
60. อุดรธานี | โรงเรียนอุดรพิทยานุกูล | 0 4221 2693 |
61. หนองคาย | โรงเรียนปทุมเทพวิทยาคาร | 0 4241 1203 ต่อ 105 |
62. นครราชสีมา | โรงเรียนราชสีมาวิทยาลัย | 0 4421 4557 – 8 |
63. ชัยภูมิ | โรงเรียนชัยภูมิภักดีชุมพล | 0 4481 1849 ต่อ 101 |
64. สกลนคร | โรงเรียนสกลราชวิทยานุกูล | 0 4272 1181 |
65. นครพนม | โรงเรียนปิยะมหาราชาลัย | 0 4251 1188 |
66. มหาสารคาม | โรงเรียนสารคามพิทยาคม | 0 4371 1585 ต่อ 108 |
67. ร้อยเอ็ด | โรงเรียนสตรีศึกษา | 0 4351 1410 ต่อ 114 |
68. บุรีรัมย์ | โรงเรียนบุรีรัมย์พิทยาคม | 0 4461 2888 |
69. สุรินทร์ | โรงเรียนสุรวิทยาคาร | 0 4451 1193 ต่อ 104 |
70. อุบลราชธานี | โรงเรียนนารีนุกูล | 0 4524 5800 |
71. ยโสธร | โรงเรียนยโสธรพิทยาคม | 0 4571 1655 |
72. ศรีสะเกษ | โรงเรียนศรีสะเกษวิทยาลัย | 0 4561 2611 ต่อ 104 |
73. มุกดาหาร | โรงเรียนมุกดาหาร | 0 4261 1087 |
74. สระแก้ว | โรงเรียนสระแก้ว | 0 3724 1091 |
75. หนองบัวลำาภู | โรงเรียนหนองบัวพิทยาคาร | 0 4231 2554 |
76. อำานาจเจริญ | โรงเรียนอำานาจเจริญ | 0 4551 1959 |
77. บึงกาฬ | โรงเรียนบึงกาฬ | 0 4249 1187 – 8 |
- สถานที่จัดสัมมนาเสริมระดับบัณฑิตศึกษา
ภาค | จังหวัด | สถานที่ |
1. ภาคกลาง | กรุงเทพมหานคร | 1.1 สถาบันสันติราษฎร์บริหารธุรกิจ 1.2 สำนักพัฒนาและถ่ายทอดเทคโนโลยีกรมส่งเสริมสหกรณ์ 1.3 ศูนย์ถ่ายทอดเทคโนโลยีกรมส่งเสริมฯ |
สมุทรปราการ | 1.4 โรงเรียนประภามนตรี 2 | |
พระนครศรีอยุธยา | 1.5 วิทยาลัยเทคนิคพระนครศรีอยุธยา | |
นครปฐม | 1.6 โรงเรียนราชินีบูรณะ 1.7 โรงเรียนกวดวิชาไหลธนานนท์ | |
ชลบุรี | 1.8 โรงเรียนดาราสมุทร 1.9 โรงเรียนอาชีวพระมหาไถ่ 1.10 โรงเรียนบางละมุง | |
ระยอง | 1.11 โรงเรียนศิริพรระยอง | |
สระบุรี | 1.12 วิทยาลัยเทคนิคสระบุรี | |
2. ภาคตะวันออกเฉียงเหนือ | นครราชสีมา | 2.1 วิทยาลัยอาชีวศึกษานครราชสีมา 2.2 ศูนย์ถ่ายทอดเทคโนโลยีฯ 2.3 ศูนย์ส่งเสริมและพัฒนาอาชีพการเกษตร 2.4 วิทยาลัยการอาชีพพิมาย 2.5 สำนักงานเกษตรจังหวัดนครราชสีมา |
บุรีรัมย์ | 2.6 สำนักงานเกษตรจังหวัดบุรีรัมย์ | |
ศรีสะเกษ | 2.7 เขตพื้นที่การศึกษา 1 | |
ขอนแก่น | 2.8 โรงเรียนขอนแก่นวิทยายน 2.9 ศูนย์ถ่ายทอดเทคโนโลยีการสหกรณ์ที่ 7 กรมส่งเสริมฯ | |
3. ภาคเหนือ | อุทัยธานี | 3.1 โรงเรียนอุทัยพิทยาคม |
เชียงใหม่ | 3.2 กองบิน 41 จังหวัดเชียงใหม่ | |
เชียงราย | 3.3 สำานักงานเกษตรจังหวัดเชียงราย | |
แม่ฮ่องสอน | 3.4 โรงเรียนห้องสอนศึกษา 3.5 โรงเรียนแม่สะเรียง “บริพัตรศึกษา” | |
ตาก | 3.6 สำานักงานสหกรณ์นิคม จังหวัดตาก | |
4. ภาคใต้ | ชุมพร | 4.1 วิทยาลัยเทคนิคชุมพร |
สุราษฎร์ธานี | 4.2 โรงเรียนเทพมิตรศึกษา 4.3 โรงเรียนสุราษฎร์ธานี 4.4 วิทยาลัยพยาบาลบรมราชชนนี 4.5 องค์การสงเคราะห์สวนยางจังหวัดสุราษฎร์ธานี | |
ตรัง | 4.6 โรงเรียนวิเชียรมาตุ | |
พัทลุง | 4.7 วิทยาลัยเทคนิคพัทลุง | |
ภูเก็ต | 4.8 ภูเก็ตวิทยาลัย 4.9 โรงเรียนนานาชาติบริติช | |
สงขลา | 4.10 โรงเรียนอุดมศึกษาพณิชยการ 4.11 โรงแรมโฆษิต 4.12 โรงเรียนหาดใหญ่รัฐประชาสรรค์ 4.13 โรงแรม วี แอล หาดใหญ่ | |
สตูล | 4.14 โรงเรียนสตูลวิทยา |
* สถานที่จัดสัมมนาเสริมระดับบัณฑิตศึกษา อาจมีการเปลี่ยนแปลงตามความเหมาะสม นักศึกษาควรตรวจสอบให้แน่ใจทาง
www.stou.ac.th/thai/grad_stdy/Masters/ คลิกที่ •กำาหนดการสัมมนาสำหรับนักศึกษา
- ศูนย์บริการการศึกษาระดับบัณฑิตศึกษา (ห้องสมุด)และศูนย์บริการการศึกษาเฉพาะกิจ มุม มสธ.
มีจำนวน 2 ศูนย์ ดังนี้
1. หอสมุดรัชมังคลาภิเษก อำเภอหัวหิน จังหวัดประจวบคีรีขันธ์
ถนนเพชรเกษม อำเภอหัวหิน จังหวัดประจวบคีรีขันธ์ โทร. 0 3252 0171
2. หอสมุดติณสูลานนท์ โรงเรียนมหาวชิราวุธ จังหวัดสงขลา
ภายในโรงเรียนมหาวชิราวุธ อำเภอเมือง จังหวัดสงขลา โทร. 0 7431 3402
- ศูนย์บริการการศึกษาเฉพาะกิจ มุม มสธ.
ศูนย์บริการการศึกษาเฉพาะกิจ มุม มสธ. จังหวัด (เรียงตามตัวอักษร) | สถานที่ตั้ง |
1. กระบี่ | ห้องสมุดประชาชนจังหวัดกระบี่ |
2. กรุงเทพมหานคร | ห้องสมุดเพื่อการเรียนรู้ ภาษีเจริญ |
ห้องสมุดเพื่อการเรียนรู้ วัดราชโอรสาราม | |
ห้องสมุดประชาชนบางเขน | |
3. กาญจนบุรี | ห้องสมุดประชาชนจังหวัดกาญจนบุรี |
4. กาฬสินธุ์ | ห้องสมุดประชาชนจังหวัดกาฬสินธุ์ |
5. กำาแพงเพชร | ห้องสมุดประชาชนจังหวัดกำาแพงเพชร |
6. ขอนแก่น | ห้องสมุดประชาชนเฉลิมพระเกียรติ |
สมเด็จพระเทพรัตนราชสุดาฯ สยามบรมราชกุมารี | |
จังหวัดขอนแก่น | |
7. จันทบุรี | ห้องสมุดประชาชนจังหวัดจันทบุรี |
8. ฉะเชิงเทรา | ห้องสมุดประชาชนจังหวัดฉะเชิงเทรา |
9. ชลบุรี | ห้องสมุดประชาชนจังหวัดชลบุรี |
10. ชัยนาท | ห้องสมุดประชาชนจังหวัดชัยนาท |
11. ชัยภูมิ | ห้องสมุดประชาชนจังหวัดชัยภูมิ |
12. ชุมพร | ห้องสมุดประชาชนจังหวัดชุมพร |
13. เชียงราย | ห้องสมุดประชาชนจังหวัดเชียงราย |
14. เชียงใหม่ | ห้องสมุดประชาชนจังหวัดเชียงใหม่ |
15. ตรัง | ห้องสมุดประชาชนจังหวัดตรัง |
16. ตราด | ห้องสมุดประชาชนจังหวัดตราด |
17. ตาก | ห้องสมุดประชาชนจังหวัดตาก |
18. นครนายก | ห้องสมุดประชาชนจังหวัดนครนายก |
19. นครปฐม | ห้องสมุดประชาชนจังหวัดนครปฐม |
20. นครพนม | ห้องสมุดประชาชนจังหวัดนครพนม |
21. นครราชสีมา | ห้องสมุดประชาชนจังหวัดนครราชสีมา |
22. นครศรีธรรมราช | ห้องสมุดประชาชนจังหวัดนครศรีธรรมราช |
23. นครสวรรค์ | ห้องสมุดประชาชนจังหวัดนครสวรรค์ |
24. นนทบุรี | ห้องสมุดประชาชนจังหวัดนนทบุรี |
25. นราธิวาส | ห้องสมุดประชาชนจังหวัดนราธิวาส |
26. น่าน | ห้องสมุดประชาชนจังหวัดน่าน |
27. บุรีรัมย์ | ห้องสมุดประชาชนจังหวัดบุรีรัมย์ |
28. บึงกาฬ | ห้องสมุดประชาชนจังหวัดบึงกาฬ |
29. ปทุมธานี | ห้องสมุดประชาชนจังหวัดปทุมธานี |
30. ประจวบคีรีขันธ์ | ห้องสมุดประชาชนจังหวัดประจวบคีรีขันธ์ |
หอสมุดรัชมังคลาภิเษก อ.หัวหิน จ.ประจวบคิรีขันธ์ | |
31. ปราจีนบุรี | ห้องสมุดประชาชนจังหวัดปราจีนบุรี |
32. ปัตตานี | ห้องสมุดประชาชน “เฉลิมราชกุมารี” จังหวัดปัตตานี |
33. พระนครศรีอยุธยา | ห้องสมุดประชาชนจังหวัดพระนครศรีอยุธยา |
34. พะเยา | ห้องสมุดประชาชนจังหวัดพะเยา |
35. พังงา | ห้องสมุดประชาชนจังหวัดพังงา |
36. พัทลุง | ห้องสมุดประชาชนจังหวัดพัทลุง |
37. พิษณุโลก | ห้องสมุดประชาชนจังหวัดพิษณุโลก |
38. พิจิตร | ห้องสมุดประชาชนจังหวัดพิจิตร |
39. เพชรบุรี | ห้องสมุดประชาชนจังหวัดเพชรบุรี |
40. เพชรบูรณ์ | ห้องสมุดประชาชนจังหวัดเพชรบูรณ์ |
41. แพร่ | ห้องสมุดประชาชนจังหวัดแพร่ |
42. ภูเก็ต | ห้องสมุดประชาชนเทศบาลเมืองภูเก็ต |
43. มหาสารคาม | ห้องสมุดประชาชนจังหวัดมหาสารคาม |
44. มุกดาหาร | ห้องสมุดประชาชนจังหวัดมุกดาหาร |
45. แม่ฮ่องสอน | ห้องสมุดประชาชนจังหวัดแม่ฮ่องสอน |
46. ยะลา | ห้องสมุดประชาชนจังหวัดยะลา |
47. ยโสธร | ห้องสมุดประชาชนจังหวัดยโสธร |
48. ระนอง | ห้องสมุดประชาชนจังหวัดระนอง |
49. ระยอง | ห้องสมุดประชาชนจังหวัดระยอง |
50. ร้อยเอ็ด | ห้องสมุดประชาชนจังหวัดร้อยเอ็ด |
51. ราชบุรี | ห้องสมุดประชาชนจังหวัดราชบุรี |
52. ลพบุรี | ห้องสมุดประชาชนจังหวัดลพบุรี |
53. ลำปาง | ห้องสมุดประชาชนจังหวัดลำาปาง |
54. ลำาพูน | ห้องสมุดประชาชน “เฉลิมราชกุมารี” จังหวัดลำาพูน |
55. เลย | ห้องสมุดประชาชนจังหวัดเลย |
56. ศรีสะเกษ | ห้องสมุดประชาชนจังหวัดศรีสะเกษ |
57. สกลนคร | ห้องสมุดประชาชนจังหวัดสกลนคร |
58. สงขลา | ห้องสมุดประชาชนจังหวัดสงขลา |
หอสมุดติณสูลานนท์ (ภายในโรงเรียนมหาวชิราวุธ) | |
59. สระบุรี | ห้องสมุดประชาชนจังหวัดสระบุรี |
60. สระแก้ว | ห้องสมุดประชาชน “เฉลิมราชกุมารี” จังหวัดสระแก้ว |
61. สมุทรปราการ | ห้องสมุดประชาชนจังหวัดสมุทรปราการ |
62. สมุทรสงคราม | ห้องสมุดประชาชนจังหวัดสมุทรสงคราม |
63. สมุทรสาคร | ห้องสมุดประชาชนจังหวัดสมุทรสาคร |
64. สตูล | ห้องสมุดประชาชนจังหวัดสตูล |
65. สิงห์บุรี | ห้องสมุดประชาชนจังหวัดสิงห์บุรี |
66. สุพรรณบุรี | ห้องสมุดประชาชนจังหวัดสุพรรณบุรี |
67. สุราษฎร์ธานี | ห้องสมุดประชาชนจังหวัดสุราษฎร์ธานี |
68. สุรินทร์ | ห้องสมุดประชาชนจังหวัดสุรินทร์ |
69. สุโขทัย | ห้องสมุดประชาชนจังหวัดสุโขทัย |
70. หนองคาย | ห้องสมุดประชาชนจังหวัดหนองคาย |
ห้องสมุดประชาชน “เฉลิมราชกุมารี” | |
71. หนองบัวลำาภู | จังหวัดหนองบัวลำาภู |
72. อ่างทอง | ห้องสมุดประชาชนจังหวัดอ่างทอง |
73. อุดรธานี | ห้องสมุดประชาชนจังหวัดอุดรธานี |
74. อุตรดิตถ์ | ห้องสมุดประชาชนจังหวัดอุตรดิตถ์ |
75. อุทัยธานี | ห้องสมุดประชาชนจังหวัดอุทัยธานี |
76. อุบลราชธานี | ห้องสมุดประชาชนจังหวัดอุบลราชธานี |
77. อำานาจเจริญ | ห้องสมุดประชาชนจังหวัดอำานาจเจริญ |
นอกจากมหาวิทยาลัยจะได้จัดบริการห้องสมุดและสื่อการศึกษาไว้ให้บริการนักศึกษา และประชาชนผู้สนใจในศูนย์บริการการศึกษาเฉพาะกิจ มุม มสธ. ดังกล่าวแล้ว มหาวิทยาลัยยังได้จัดบริการห้องสมุดและสื่อการศึกษาเป็นกรณีพิเศษไว้ เพื่อให้บริการแก่ผู้ต้องขังด้วย อาทิ
1. เรือนจำกลางบางขวาง 8. เรือนจำกลางพิษณุโลก
2. เรือนจำกลางคลองเปรม 9. เรือนจำกลางลำปาง
3. ฑัณฑสถานหญิงกลาง 10. เรือนจำกลางคลองไผ่
4. ฑัณฑสถานวัยหนุ่มกลาง 11. เรือนจำกลางสมุทรปราการ
5. เรือนจำกลางนครศรีธรรมราช 12. ทัณฑสถานบำาบัดพิเศษกลาง
6. เรือนจำกลางเชียงใหม่ 13. เรือนจำกลางนครสวรรค์
7. เรือนจำกลางเชียงราย 14. เรือนจำกลางชลบุรี
ศูนย์บริการการศึกษาจังหวัด 77 จังหวัด จำนวน 83 ศูนย์ ดังนี้
จังหวัด | สถานที่ | โทรศัพท์ |
1. กรุงเทพมหานคร | 1.1 โรงเรียนสามเสนวิทยาลัย 1.2 โรงเรียนสารวิทยา 1.3 โรงเรียนปทุมคงคา 1.4 โรงเรียนวัดสุทธิวราราม 1.5 โรงเรียนชิโนรสวิทยาลัย 1.6 โรงเรียนสุรศักดิ์มนตรี 1.7 โรงเรียนเศรษฐบุตรบำเพ็ญ | 0 2279 1992, 0 2279 2429 ต่อ 107 0 2579 2761 ต่อ 104 0 2391 2444 0 2211 4192 0 2411 0637, 0 2866 1882 – 3 0 2277 0663 ต่อ 103 0 2517 1230, 0 2517 5026 |
2. นนทบุรี | โรงเรียนวัดเขมาภิรตาราม | 0 2966 7053, 0 2525 0830 |
3. สมุทรปราการ | โรงเรียนสมุทรปราการ | 0 2395 2344 ต่อ 141, 0 2395 0016 |
4. ปทุมธานี | โรงเรียนปทุมวิไล | 0 2581 6773 ต่อ 123 |
5. พระนครศรีอยุธยา | โรงเรียนอยุธยาวิทยาลัย | 0 3524 3399 ต่อ 108 |
6. ลพบุรี | โรงเรียนพิบูลวิทยาลัย | 0 3641 1051 |
7. สิงห์บุรี | โรงเรียนสิงห์บุรี | 0 3650 7167 – 8 |
8. ชัยนาท | โรงเรียนชัยนาทพิทยาคม | 0 5641 1507, 0 5641 1645 |
9. อุทัยธานี | โรงเรียนอุทัยวิทยาคม | 0 5651 1334 |
10. นครนายก | โรงเรียนนครนายกวิทยาคม | 0 3731 1255 |
11. สระบุรี | โรงเรียนสระบุรีวิทยาคม | 0 3621 1206, 0 3621 1199 |
12. ฉะเชิงเทรา | โรงเรียนเบญจมราชรังสฤษฏ์ | 0 3851 1249 ต่อ 113 |
13. ปราจีนบุรี | โรงเรียนปราจิณราษฎรอำารุง | 0 3721 1070 ต่อ 115 |
14. นครปฐม (ศูนย์ฯ ภาคกลาง) | มหาวิทยาลัยศิลปากร วิทยาเขตพระราชวังสนามจันทร์ (คณะศึกษาศาสตร์) | 0 3425 3842 ต่อ 293, 0 3425 5095 |
15. สมุทรสาคร | โรงเรียนสมุทรสาครวิทยาลัย | 0 3441 2020, 0 3441 1885 |
16. สมุทรสงคราม | โรงเรียนศรัทธาสมุทร | 0 3471 1221 ต่อ 101 |
17. ราชบุรี | โรงเรียนเบญจมราชูทิศ | 0 3233 7302 |
18. กาญจนบุรี | โรงเรียนกาญจนานุเคราะห์ | 0 3451 1060 |
19. อ่างทอง | โรงเรียนอ่างทองปัทมโรจน์วิทยาคม | 0 3561 1643 |
20. สุพรรณบุรี | โรงเรียนสงวนหญิง | 0 3552 1659 ต่อ 112 |
21. เพชรบุรี | โรงเรียนเบญจมเทพอุทิศ | 0 3242 5052 |
22. ประจวบคีรีขันธ์ | โรงเรียนประจวบวิทยาลัย | 0 3261 1103 |
23. ชลบุรี | โรงเรียนชลกันยานุกูล | 0 3828 2559 ต่อ 103 |
24. ระยอง | โรงเรียนระยองวิทยาคม | 0 3861 8914, 0 3861 1010 |
25. จันทบุรี | โรงเรียนเบญจมราชูทิศ | 0 3931 1170 |
26. ตราด | โรงเรียนตราษตระการคุณ | 0 3951 1151 |
27. เชียงใหม่ | โรงเรียนยุพราชวิทยาลัย | 0 5341 8674 – 5 ต่อ 207, 0 5341 9037 – 9 |
28. ลำพูน | โรงเรียนจักรคำคณาทร | 0 5351 1011 ต่อ 116 |
29. ลำปาง | โรงเรียนบุญวาทย์วิทยาลัย | 0 5422 7603 ต่อ 2002 |
30. แม่ฮ่องสอน | โรงเรียนห้องสอนศึกษา | 0 5361 2079, 0 3561 1349 |
31. เชียงราย | โรงเรียนสามัคคีวิทยาคม | 0 5371 1018 |
32. พะเยา | โรงเรียนพะเยาพิทยาคม | 0 5443 1275 ต่อ 102 |
33. แพร่ | โรงเรียนพิริยาลัย | 0 5451 1104 ต่อ 119, 0 5451 1639 |
34. น่าน | โรงเรียนศรีสวัสดิ์วิทยาคาร | 0 5471 0411, 0 5471 0955 |
35. พิษณุโลก | โรงเรียนเฉลิมขวัญสตรี | 0 5524 1947, 0 5525 8003 |
36. อุตรดิตถ์ | โรงเรียนอุตรดิตถ์ | 0 5541 1104 |
37. สุโขทัย | โรงเรียนสุโขทัยวิทยาคม | 0 5561 1786, 0 5561 2402 |
38. ตาก | โรงเรียนตากพิทยาคม | 0 5551 1134 |
39. นครสวรรค์ | โรงเรียนสตรีนครสวรรค์ | 0 5622 1207 ต่อ 106, 0 5622 1678 |
40. กำแพงเพชร | โรงเรียนกำาแพงเพชรพิทยาคม | 0 5571 1212 |
41. เพชรบูรณ์ | โรงเรียนเพชรพิทยาคม | 0 5672 2209 |
42. พิจิตร | โรงเรียนพิจิตรพิทยาคม | 0 5699 0334 |
43. สงขลา | โรงเรียนมหาวชิราวุธ | 0 7431 3402 |
44. ชุมพร | โรงเรียนศรียาภัย | 0 7750 3375 – 6 |
45. ระนอง | โรงเรียนพิชัยรัตนาคาร | 0 7781 1078 |
46. นครศรีธรรมราช | โรงเรียนกัลยาณีศรีธรรมราช | 0 7535 6137 ต่อ 126 |
47. สุราษฎร์ธานี | โรงเรียนสุราษฎร์ธานี | 0 7727 2300 |
48. ภูเก็ต | โรงเรียนภูเก็ตวิทยาลัย | 0 7621 2075 ต่อ 108 |
49. กระบี่ | โรงเรียนอำมาตย์พานิชนุกูล | 0 7561 1181 |
50. พังงา | โรงเรียนดีบุกพังงาวิทยายน | 0 7641 2065 ต่อ 102 |
51. ปัตตานี (ศูนย์ฯ ภาคใต้) | มหาวิทยาลัยสงขลานครินทร์ วิทยาเขตปัตตานี (อาคารเรียน 3) | 0 7331 2293, 0 7333 5115 ต่อ 1240 |
52. สตูล | โรงเรียนสตูลวิทยา | 0 7471 1955 |
53. นราธิวาส | โรงเรียนนราธิวาส | 0 7354 1771 |
54. ยะลา | โรงเรียนคณะราษฎรบำรุง | 0 7321 2820 ต่อ 109 |
55. พัทลุง | โรงเรียนพัทลุง | 0 7461 3022 ต่อ 101 |
56. ตรัง | โรงเรียนวิเชียรมาตุ | 0 9521 9880 |
57. ขอนแก่น | โรงเรียนขอนแก่นวิทยายน | 0 4333 3724 |
58. กาฬสินธุ์ | โรงเรียนกาฬสินธุ์พิทยาสรรพ์ | 0 4381 3409 |
59. เลย | โรงเรียนเลยพิทยาคม | 0 4281 1290, 0 4281 1120 |
60. อุดรธานี | โรงเรียนอุดรพิทยานุกูล | 0 4221 2693 |
61. หนองคาย | โรงเรียนปทุมเทพวิทยาคาร | 0 4241 1203 ต่อ 105 |
62. นครราชสีมา | โรงเรียนราชสีมาวิทยาลัย | 0 4421 4557 – 8 |
63. ชัยภูมิ | โรงเรียนชัยภูมิภักดีชุมพล | 0 4481 1849 ต่อ 101 |
64. สกลนคร | โรงเรียนสกลราชวิทยานุกูล | 0 4272 1181 |
65. นครพนม | โรงเรียนปิยะมหาราชาลัย | 0 4251 1188 |
66. มหาสารคาม | โรงเรียนสารคามพิทยาคม | 0 4371 1585 ต่อ 108 |
67. ร้อยเอ็ด | โรงเรียนสตรีศึกษา | 0 4351 1410 ต่อ 114 |
68. บุรีรัมย์ | โรงเรียนบุรีรัมย์พิทยาคม | 0 4461 2888 |
69. สุรินทร์ | โรงเรียนสุรวิทยาคาร | 0 4451 1193 ต่อ 104 |
70. อุบลราชธานี | โรงเรียนนารีนุกูล | 0 4524 5800 |
71. ยโสธร | โรงเรียนยโสธรพิทยาคม | 0 4571 1655 |
72. ศรีสะเกษ | โรงเรียนศรีสะเกษวิทยาลัย | 0 4561 2611 ต่อ 104 |
73. มุกดาหาร | โรงเรียนมุกดาหาร | 0 4261 1087 |
74. สระแก้ว | โรงเรียนสระแก้ว | 0 3724 1091 |
75. หนองบัวลำภู | โรงเรียนหนองบัวพิทยาคาร | 0 4231 2554 |
76. อำานาจเจริญ | โรงเรียนอำนาจเจริญ | 0 4551 1959 |
77. บึงกาฬ | โรงเรียนบึงกาฬ | 0 4249 1187 – 8 |
สถานที่จัดสัมมนาเสริมระดับบัณฑิตศึกษา
ภาค | จังหวัด | สถานที่ |
1. ภาคกลาง | กรุงเทพมหานคร | 1.1 สถาบันสันติราษฎร์บริหารธุรกิจ 1.2 สำนักพัฒนาและถ่ายทอดเทคโนโลยีกรมส่งเสริมสหกรณ์ 1.3 ศูนย์ถ่ายทอดเทคโนโลยีกรมส่งเสริมฯ |
สมุทรปราการ | 1.4 โรงเรียนประภามนตรี 2 | |
พระนครศรีอยุธยา | 1.5 วิทยาลัยเทคนิคพระนครศรีอยุธยา | |
นครปฐม | 1.6 โรงเรียนราชินีบูรณะ 1.7 โรงเรียนกวดวิชาไหลธนานนท์ | |
ชลบุรี | 1.8 โรงเรียนดาราสมุทร 1.9 โรงเรียนอาชีวพระมหาไถ่ 1.10 โรงเรียนบางละมุง | |
ระยอง | 1.11 โรงเรียนศิริพรระยอง | |
สระบุรี | 1.12 วิทยาลัยเทคนิคสระบุรี | |
2. ภาคตะวันออกเฉียงเหนือ | นครราชสีมา | 2.1 วิทยาลัยอาชีวศึกษานครราชสีมา 2.2 ศูนย์ถ่ายทอดเทคโนโลยีฯ 2.3 ศูนย์ส่งเสริมและพัฒนาอาชีพการเกษตร 2.4 วิทยาลัยการอาชีพพิมาย 2.5 สำนักงานเกษตรจังหวัดนครราชสีมา |
บุรีรัมย์ | 2.6 สำนักงานเกษตรจังหวัดบุรีรัมย์ | |
ศรีสะเกษ | 2.7 เขตพื้นที่การศึกษา 1 | |
ขอนแก่น | 2.8 โรงเรียนขอนแก่นวิทยายน 2.9 ศูนย์ถ่ายทอดเทคโนโลยีการสหกรณ์ที่ 7 กรมส่งเสริมฯ | |
3. ภาคเหนือ | อุทัยธานี | 3.1 โรงเรียนอุทัยพิทยาคม |
เชียงใหม่ | 3.2 กองบิน 41 จังหวัดเชียงใหม่ | |
เชียงราย | 3.3 สำานักงานเกษตรจังหวัดเชียงราย | |
แม่ฮ่องสอน | 3.4 โรงเรียนห้องสอนศึกษา 3.5 โรงเรียนแม่สะเรียง “บริพัตรศึกษา” | |
ตาก | 3.6 สำานักงานสหกรณ์นิคม จังหวัดตาก | |
4. ภาคใต้ | ชุมพร | 4.1 วิทยาลัยเทคนิคชุมพร |
สุราษฎร์ธานี | 4.2 โรงเรียนเทพมิตรศึกษา 4.3 โรงเรียนสุราษฎร์ธานี 4.4 วิทยาลัยพยาบาลบรมราชชนนี 4.5 องค์การสงเคราะห์สวนยางจังหวัดสุราษฎร์ธานี | |
ตรัง | 4.6 โรงเรียนวิเชียรมาตุ | |
พัทลุง | 4.7 วิทยาลัยเทคนิคพัทลุง | |
ภูเก็ต | 4.8 ภูเก็ตวิทยาลัย 4.9 โรงเรียนนานาชาติบริติช | |
สงขลา | 4.10 โรงเรียนอุดมศึกษาพณิชยการ 4.11 โรงแรมโฆษิต 4.12 โรงเรียนหาดใหญ่รัฐประชาสรรค์ 4.13 โรงแรม วี แอล หาดใหญ่ | |
สตูล | 4.14 โรงเรียนสตูลวิทยา |
* สถานที่จัดสัมมนาเสริมระดับบัณฑิตศึกษา อาจมีการเปลี่ยนแปลงตามความเหมาะสม นักศึกษาควรตรวจสอบให้แน่ใจทาง
www.stou.ac.th/thai/grad_stdy/Masters/ คลิกที่ • กำหนดการสัมมนาสำหรับนักศึกษา
3.4 ศูนย์บริการการศึกษาระดับบัณฑิตศึกษา (ห้องสมุด) มีจำนวน 2 ศูนย์ ดังนี้
1. หอสมุดรัชมังคลาภิเษก อำเภอหัวหิน จังหวัดประจวบคีรีขันธ์ ถนนเพชรเกษม อำเภอหัวหิน จังหวัดประจวบคีรีขันธ์ โทร. 0 3252 0171
2. หอสมุดติณสูลานนท์ โรงเรียนมหาวชิราวุธ จังหวัดสงขลา ภายในโรงเรียนมหาวชิราวุธ อำเภอเมือง จังหวัดสงขลา โทร. 0 7431 340
ศูนย์บริการการศึกษาเฉพาะกิจ มุม มสธ.
(เรียงตามตัวอักษร) | สถานที่ตั้ง |
1. กระบี่ | ห้องสมุดประชาชนจังหวัดกระบี่ |
2. กรุงเทพมหานคร | ห้องสมุดเพื่อการเรียนรู้ ภาษีเจริญ |
ห้องสมุดเพื่อการเรียนรู้ วัดราชโอรสาราม | |
ห้องสมุดประชาชนบางเขน | |
3. กาญจนบุรี | ห้องสมุดประชาชนจังหวัดกาญจนบุรี |
4. กาฬสินธุ์ | ห้องสมุดประชาชนจังหวัดกาฬสินธุ์ |
5. กำาแพงเพชร | ห้องสมุดประชาชนจังหวัดกำาแพงเพชร |
6. ขอนแก่น | ห้องสมุดประชาชนเฉลิมพระเกียรติ |
สมเด็จพระเทพรัตนราชสุดาฯ สยามบรมราชกุมารี | |
จังหวัดขอนแก่น | |
7. จันทบุรี | ห้องสมุดประชาชนจังหวัดจันทบุรี |
8. ฉะเชิงเทรา | ห้องสมุดประชาชนจังหวัดฉะเชิงเทรา |
9. ชลบุรี | ห้องสมุดประชาชนจังหวัดชลบุรี |
10. ชัยนาท | ห้องสมุดประชาชนจังหวัดชัยนาท |
11. ชัยภูมิ | ห้องสมุดประชาชนจังหวัดชัยภูมิ |
12. ชุมพร | ห้องสมุดประชาชนจังหวัดชุมพร |
13. เชียงราย | ห้องสมุดประชาชนจังหวัดเชียงราย |
14. เชียงใหม่ | ห้องสมุดประชาชนจังหวัดเชียงใหม่ |
15. ตรัง | ห้องสมุดประชาชนจังหวัดตรัง |
16. ตราด | ห้องสมุดประชาชนจังหวัดตราด |
17. ตาก | ห้องสมุดประชาชนจังหวัดตาก |
18. นครนายก | ห้องสมุดประชาชนจังหวัดนครนายก |
19. นครปฐม | ห้องสมุดประชาชนจังหวัดนครปฐม |
20. นครพนม | ห้องสมุดประชาชนจังหวัดนครพนม |
21. นครราชสีมา | ห้องสมุดประชาชนจังหวัดนครราชสีมา |
22. นครศรีธรรมราช | ห้องสมุดประชาชนจังหวัดนครศรีธรรมราช |
23. นครสวรรค์ | ห้องสมุดประชาชนจังหวัดนครสวรรค์ |
24. นนทบุรี | ห้องสมุดประชาชนจังหวัดนนทบุรี |
25. นราธิวาส | ห้องสมุดประชาชนจังหวัดนราธิวาส |
26. น่าน | ห้องสมุดประชาชนจังหวัดน่าน |
27. บุรีรัมย์ | ห้องสมุดประชาชนจังหวัดบุรีรัมย์ |
28. บึงกาฬ | ห้องสมุดประชาชนจังหวัดบึงกาฬ |
29. ปทุมธานี | ห้องสมุดประชาชนจังหวัดปทุมธานี |
30. ประจวบคีรีขันธ์ | ห้องสมุดประชาชนจังหวัดประจวบคีรีขันธ์ |
หอสมุดรัชมังคลาภิเษก อ.หัวหิน จ.ประจวบคิรีขันธ์ | |
31. ปราจีนบุรี | ห้องสมุดประชาชนจังหวัดปราจีนบุรี |
32. ปัตตานี | ห้องสมุดประชาชน “เฉลิมราชกุมารี” จังหวัดปัตตานี |
33. พระนครศรีอยุธยา | ห้องสมุดประชาชนจังหวัดพระนครศรีอยุธยา |
34. พะเยา | ห้องสมุดประชาชนจังหวัดพะเยา |
35. พังงา | ห้องสมุดประชาชนจังหวัดพังงา |
36. พัทลุง | ห้องสมุดประชาชนจังหวัดพัทลุง |
37. พิษณุโลก | ห้องสมุดประชาชนจังหวัดพิษณุโลก |
38. พิจิตร | ห้องสมุดประชาชนจังหวัดพิจิตร |
39. เพชรบุรี | ห้องสมุดประชาชนจังหวัดเพชรบุรี |
40. เพชรบูรณ์ | ห้องสมุดประชาชนจังหวัดเพชรบูรณ์ |
41. แพร่ | ห้องสมุดประชาชนจังหวัดแพร่ |
42. ภูเก็ต | ห้องสมุดประชาชนเทศบาลเมืองภูเก็ต |
43. มหาสารคาม | ห้องสมุดประชาชนจังหวัดมหาสารคาม |
44. มุกดาหาร | ห้องสมุดประชาชนจังหวัดมุกดาหาร |
45. แม่ฮ่องสอน | ห้องสมุดประชาชนจังหวัดแม่ฮ่องสอน |
46. ยะลา | ห้องสมุดประชาชนจังหวัดยะลา |
47. ยโสธร | ห้องสมุดประชาชนจังหวัดยโสธร |
48. ระนอง | ห้องสมุดประชาชนจังหวัดระนอง |
49. ระยอง | ห้องสมุดประชาชนจังหวัดระยอง |
50. ร้อยเอ็ด | ห้องสมุดประชาชนจังหวัดร้อยเอ็ด |
51. ราชบุรี | ห้องสมุดประชาชนจังหวัดราชบุรี |
52. ลพบุรี | ห้องสมุดประชาชนจังหวัดลพบุรี |
53. ลำปาง | ห้องสมุดประชาชนจังหวัดลำปาง |
54. ลำาพูน | ห้องสมุดประชาชน “เฉลิมราชกุมารี” จังหวัดลำพูน |
55. เลย | ห้องสมุดประชาชนจังหวัดเลย |
56. ศรีสะเกษ | ห้องสมุดประชาชนจังหวัดศรีสะเกษ |
57. สกลนคร | ห้องสมุดประชาชนจังหวัดสกลนคร |
58. สงขลา | ห้องสมุดประชาชนจังหวัดสงขลา |
หอสมุดติณสูลานนท์ (ภายในโรงเรียนมหาวชิราวุธ) | |
59. สระบุรี | ห้องสมุดประชาชนจังหวัดสระบุรี |
60. สระแก้ว | ห้องสมุดประชาชน “เฉลิมราชกุมารี” จังหวัดสระแก้ว |
61. สมุทรปราการ | ห้องสมุดประชาชนจังหวัดสมุทรปราการ |
62. สมุทรสงคราม | ห้องสมุดประชาชนจังหวัดสมุทรสงคราม |
63. สมุทรสาคร | ห้องสมุดประชาชนจังหวัดสมุทรสาคร |
64. สตูล | ห้องสมุดประชาชนจังหวัดสตูล |
65. สิงห์บุรี | ห้องสมุดประชาชนจังหวัดสิงห์บุรี |
66. สุพรรณบุรี | ห้องสมุดประชาชนจังหวัดสุพรรณบุรี |
67. สุราษฎร์ธานี | ห้องสมุดประชาชนจังหวัดสุราษฎร์ธานี |
68. สุรินทร์ | ห้องสมุดประชาชนจังหวัดสุรินทร์ |
69. สุโขทัย | ห้องสมุดประชาชนจังหวัดสุโขทัย |
70. หนองคาย | ห้องสมุดประชาชนจังหวัดหนองคาย |
ห้องสมุดประชาชน “เฉลิมราชกุมารี” | |
71. หนองบัวลำภู | จังหวัดหนองบัวลำภู |
72. อ่างทอง | ห้องสมุดประชาชนจังหวัดอ่างทอง |
73. อุดรธานี | ห้องสมุดประชาชนจังหวัดอุดรธานี |
74. อุตรดิตถ์ | ห้องสมุดประชาชนจังหวัดอุตรดิตถ์ |
75. อุทัยธานี | ห้องสมุดประชาชนจังหวัดอุทัยธานี |
76. อุบลราชธานี | ห้องสมุดประชาชนจังหวัดอุบลราชธานี |
77. อำานาจเจริญ | ห้องสมุดประชาชนจังหวัดอำนาจเจริญ |
นอกจากมหาวิทยาลัยจะได้จัดบริการห้องสมุดและสื่อการศึกษาไว้ให้บริการนักศึกษา และประชาชนผู้สนใจ ในศูนย์บริการการศึกษาเฉพาะกิจ มุม มสธ. ดังกล่าวแล้ว มหาวิทยาลัยยังได้จัดบริการห้องสมุดและสื่อการศึกษาเป็นกรณีพิเศษไว้ เพื่อให้บริการแก่ผู้ต้องขังด้วย อาทิ
- เรือนจำกลางบางขวาง
- เรือนจำกลางคลองเปรม
- ฑัณฑสถานหญิงกลาง
- ฑัณฑสถานวัยหนุ่มกลาง
- เรือนจำกลางนครศรีธรรมราช
- เรือนจำกลางเชียงใหม่
- เรือนจำกลางเชียงราย
- เรือนจำกลางพิษณุโลก
- เรือนจำกลางลำปาง
- เรือนจำกลางคลองไผ่
- เรือนจำกลางสมุทรปราการ
- ทัณฑสถานบำบัดพิเศษกลาง
- เรือนจำกลางนครสวรรค์
- เรือนจำกลางชลบุรี
ข้อบังคับมหาวิทยาลัยสุโขทัยธรรมาธิราชว่าด้วยการศึกษาระดับบัณฑิตศึกษา พ.ศ. 2566
แบบฟอร์มสำหรับนักศึกษาระดับ ป.โท , ป. บัณฑิตหลักสูตร ฯ และ ป.บัณฑิตทางการบริหารลงทะเบียนเรียนและลาพักการศึกษา
1 แบบฟอร์มสำหรับนักศึกษาระดับ ป.โท , ป. บัณฑิตหลักสูตร ฯ และ ป.บัณฑิตทางการบริหารลงทะเบียนเรียนและลาพักการศึกษา
1.1 แบบฟอร์มชำระค่าธรรมเนียม/ค่าลงทะเบียนเรียน/ค่าลาพักการศึกษาผ่านศูนย์วิทยพัฒนา
1.1.1 แบบฟอร์มลงทะเบียนเรียนชำระผ่านศูนย์วิทยพัฒนา มสธ. (นศ.ป.โท และ ประกาศนียบัตรบัณฑิต)
–
1.1.2 แบบฟอร์มลาพักการศึกษาชำระผ่านศูนย์วิทยพัฒนา มสธ. (นศ.ป.โท และ ประกาศนียบัตรบัณฑิต)
–
1.1.3 แบบฟอร์มการชำระเงินค่าธรรมเนียมคำร้องในระดับบัณฑิตศึกษาทุกหลักสูตร
–
1.2 แบบฟอร์มชำระค่าธรรมเนียม/ค่าลงทะเบียนเรียน/ค่าลาพักการศึกษาผ่าน มสธ. อาคารบริการ 1 ชั้น 1
1.2.1 แบบฟอร์มลงทะเบียนเรียน/ลาพัก ชำระผ่านหน่วยบริการบัณฑิตศึกษา (นศ.ป.โท และ ป.บัณฑิต)
–
1.2.2 แบบฟอร์มลาพัก ชำระผ่านหน่วยบริการบัณฑิตศึกษา
–
1.3 แบบฟอร์มชำระค่าธรรมเนียม/ค่าลงทะเบียนเรียน/ค่าลาพักการศึกษาทาง pay at post
1.3.1 แบบฟอร์มลงทะเบียนเรียนรียน/ลาพักทาง pay at post (นศ.เก่า ป.โท และ ป.บัณฑิตทางการบริหาร)
–
1.3.2 แบบฟอร์มลงทะเบียนเรียน/ลาพักทาง pay at post ( ป.หลักสูตรและการสอน )
–
1.3.3 แบบฟอร์มการชำระเงินค่าธรรมเนียมคำร้องระดับบัณฑิตศึกษา ผ่านระบบ Pay at Post
–
1.4 แบบฟอร์มลงทะเบียนเรียน/ค่าลาพักการศึกษาทางธนาคาร1.4.1 แบบฟอร์มลงทะเบียนเรียน/ลาพักทางธนาคาร (นศ.ป.โท และ ป.บัณฑิตทางการบริหาร)
–
1.4.2 แบบฟอร์มลงทะเบียนเรียน/ลาพักทางธนาคาร ( ป.หลักสูตรและการสอน)
–
1.5 การลงทะเบียน/ลาพักการศึกษา ผ่าน Application ของธนาคาร (KTB-Next /SCB-Easy/Krungsri-KMA)
1.6 การชำระเงินค่าสมัครและค่าธรรมเนียมการสมัครระดับบัณฑิตศึกษา
2 แบบฟอร์มสำหรับนักศึกษาระดับ ป. เอก
2.1 แบบฟอร์มชำระค่าธรรมเนียม/ค่าลงทะเบียนเรียนผ่านศูนย์วิทยพัฒนา (นศ.ป.เอก)
2.1.1 แบบฟอร์มการชำระเงินค่าธรรมเนียมคำร้อง
–
2.1.2 แบบฟอร์มการชำระเงินค่าลงทะเบียน/ลาพัก นศ.เก่า
–
2.1.3 แบบฟอร์มการชำระเงินค่าลงทะเบียน/ลาพัก นศ.ใหม่
–
Download Form
2.2 แบบฟอร์มชำระค่าธรรมเนียม/ค่าลงทะเบียนเรียนผ่าน มสธ. อาคารบริการ 1 ชั้น 1 (นศ.ป.เอก)
2.2.1 แบบฟอร์มการชำระเงินค่าลงทะเบียน/ลาพัก นศ.เก่า
–
2.2.2 แบบฟอร์มการชำระเงินค่าลาพัก
–
2.3 แบบฟอร์มชำระค่าธรรมเนียม/ค่าลงทะเบียนเรียนทาง pay at post (นศ.ป.เอก)
2.3.1 แบบฟอร์มการชำระเงินค่าลงทะเบียน/ลาพัก นศ.เก่า
–
2.3.2 แบบฟอร์มการชำระเงินค่าลงทะเบียน/ลาพัก นศ.ใหม่
–
2.3.3 แบบฟอร์มการชำระเงินค่าธรรมเนียมคำร้องระดับบัณฑิตศึกษา ผ่านระบบ Pay at Post
–
2.4 แบบฟอร์มลงทะเบียนเรียนทางธนาคาร (นศ.ป.เอก)
2.4.1 แบบฟอร์มการชำระเงินค่าลงทะเบียน/ลาพัก
–
3 แบบฟอร์มคำร้องระดับบัณฑิตศึกษา การชำระค่าธรรมเนียมคำร้อง ผ่าน Application Krungthai NEXT
3.1
แบบฟอร์มการชำระเงินค่าธรรมเนียมคำร้องระดับบัณฑิตศึกษา ผ่านระบบ Pay at Post
–
3.2
ใบคำร้องขอเปลี่ยนที่อยู่ที่ใช้ติดต่อกับมหาวิทยาลัย
(เปลี่ยนที่อยู่ออนไลน์ชำระผ่าน ktb-next)มสธ. บ7
3.3
คำร้องขอเปลี่ยนคำนำหน้าชื่อ-ชื่อ-ชื่อสกุล
มสธ. บ8
3.4
ใบคำร้องขอสำเร็จการศึกษา (เฉพาะนักศึกษาสาขาวิชานิติศาสตร์)
–
3.5
ใบคำร้องขอใบรายงานผลและหนังสือรับรองสำเร็จการศึกษา
มสธ. บ10
3.6
ใบคำร้องทั่วไป ระดับบัณฑิตศึกษา
มสธ. บ11
3.7
ใบคำร้องขอเปลี่ยนแปลงการลงทะเบียยนเรียน
มสธ. บ11-1
3.8
ใบคำร้องขอขี้นทะเบียนมหาบัณฑิต
มสธ. บ16
3.9
ใบคำร้องขอโอนชุดจากการเทียบงานรายวิชาระดับบัณฑิตศึกษา (จากสถาบันการศึกษาอื่น)
มสธ. บ18
3.10
ใบคำร้องขอโอนชุดวิชาระดับบัณฑิตศึกษา (จาก มสธ.)
มสธ. บ19
3.11
ใบคำร้องขอขยายเวลาการศึกษา (ภาคการศึกษาที่ 1 ยื่นคำร้องภายใน 30 พฤษภาคม ภาคการศึกษาที่ 2 ยื่นคำร้องภายใน 30 พฤศจิกายน )
มสธ. บ25
3.12
คำร้องขอทำบัตรประจำตัวนักศึกษา
(ขอทำบัตรประจำตัวนักศึกษาออนไลนชำระผ่าน ktb-next)มสธ. บ26
3.13
ใบคำร้องขอหนังสือรับรองฯ/ ใบรายงานผลการเรียน
มสธ. บ29
3.14
ใบคำร้องขอรักษาสถานภาพหลังการสอบปกป้อง วพ./ IS/ ดพ.
มสธ. บ31
3.15
ใบคำร้องขอเทียบงานรายวิชาระดับบัณฑิตศึกษา จากสถาบันอุดมศึกษาอื่น เทียบความรู้/ประสบการณ์
มสธ. บ32
3.16
ใบคำร้องขอเปลี่ยนสถานภาพนักศึกษา (ยื่นคำร้องภายใน 15 วัน หลังทราบแกรดทางเว็บไซต์)
มสธ. บ33
3.17
ใบคำร้องขอเปลี่ยนแผนการศึกษา (ภาคการศึกษาที่ 1 ยื่นคำร้องภายใน 30 พฤษภาคม ภาคการศึกษาที่ 2 ยื่นคำร้องภายใน 30 พฤศจิกายน )
มสธ. บ38
3.18
ใบคำร้องขอลงทะเบียนเรียนเกินโครงสร้างหลักสูตร(ภาคการศึกษาที่ 1 ยื่นคำร้องภายใน 30 พฤษภาคม ภาคการศึกษาที่ 2 ยื่นคำร้องภายใน 30 พฤศจิกายน )
มสธ. บ 39
3.19
แบบฟอร์มการชำระค่าธรรมเนียมการตรวจบทคัดย่อวิทยานิพนธ์ (หากสงสัยติดต่อ 02504-7568-9)
มสธ. บ 51
Download Form
3.20
แบบฟอร์มการชำระค่าธรรมเนียมการตรวจบทคัดย่อการศึกษาค้นคว้าอิสระ (หากสงสัยติดต่อ 02504-7568-9)
มสธ. บ 52
3.21
หนังสือยินยอมให้เปิดเผยข้อมูลแก่บุคคลที่สาม
–












